Maxim公司MAX9526高性能NTSC-PAL视频译码方案 -
[导读]美信集成产品公司的MAX9526是低功耗高性能NTSC/PAL视频译码器,支持所有的NTSC和PAL标准,包括NTSC M, NTSC J, NTSC 4.43,PAL B/G/H/I/D, PAL M, PAL N, PAL 60,自动进行配置和标准选择,具有真正的10位数字处理的10位4
美信集成产品公司的MAX9526是低功耗高性能NTSC/PAL视频译码器,支持所有的NTSC和PAL标准,包括NTSC M, NTSC J, NTSC 4.43,PAL B/G/H/I/D, PAL M, PAL N, PAL 60,自动进行配置和标准选择,具有真正的10位数字处理的10位4x过取样(54MSPS)ADC,以及灵活的输出格式,模拟和数字工作电压1.8V,数字I/O电源为1.7V到3.45V,工作温度从-40℃到125℃.可用在汽车娱乐系统,防碰撞系统,安全监测/CCTV系统以及电视.本文介绍了MAX9526的主要特性,方框图, 多个MAX9526视频输入处理框图,带电源隔离的MAX9526应用电路和典型应用电路。
本文引用地址: http://www.21ic.com/app/auto/201208/135530.htm
Low-Power, High-Performance NTSC/PAL Video Decoder
The MAX9526 is a low-power video decoder that converts NTSC or PAL composite video signals to 8-bit or 10-bit YCbCr component video compliant with the ITUR BT.656 standard. The device powers up in fully operational mode and automatically configures itself to decode the detected input standard. The MAX9526 typically consumes 200mW of power in normal operation and typically less than 100μW in shutdown mode.
An internal 10-bit, 54MHz analog-to-digital converter (ADC) samples the input with four times oversampling. The MAX9526 features a DC restoration circuit with offset correction and automatic gain control to accurately optimize the full-scale range of the ADC.
An integrated analog anti-aliasing filter eliminates the need for external filtering. The MAX9526 includes a 2:1 input multiplexer with automatic signal selection based on activity at the inputs.
An internal line-locked phase-locked loop (PLL) generates the sample clock and the line-locked clock (LLC) output to provide an ITU-compliant output. Alternatively, the PLL can be configured to provide a sample clock and output clock at 2x and 1x the frequency of the crystal oscillator, respectively.
The MAX9526 provides a multiline adaptive comb filter to reduce cross-chrominance and cross-luminance artifacts. A single 1.8V supply is used for both the digital and analog supplies. The digital outputs operate from a separate +1.7V to +3.45V supply to allow direct connection to a wide range of digital processors. The MAX9526 operates over the -40℃ to +125℃ automotive temperature range and is available in both a 28-pin QSOP and a 32-pin TQFN (5mm x 6mm).
MAX9526主要特性:
Supports All NTSC and PAL Standards
NTSC M, NTSC J, NTSC 4.43,PAL B/G/H/I/D, PAL M, PAL N, PAL 60
Easy to Configure and Operate with Only 16 User-Programmable Registers
Automatic Configuration and Standard Select
10-Bit 4x Oversampling (54Msps) ADC with True 10-Bit Digital Processing
Flexible Output Formatting
10-Bit Parallel ITU-R BT.656 Output with Embedded TRS
8-Bit Parallel ITU-R BT.656 Output with Separate HS and VS
+1.8V Digital and Analog Supply Voltage
+1.7V to +3.45V Digital I/O Supply Voltage
Full Automotive Temperature Range (-40℃ to +125℃)
Low-Power Modes Shutdown (< 100μW typ)
Sleep Mode with Continuous Activity Detection (< 5mW typ)
2-to-1 Video Input Mux with AGC
MAX9526应用:
Automotive Entertainment Systems
Collision Avoidance Systems
Security Surveillance/CCTV Systems
Televisions

图1.MAX9526功能方框图

图2.多个MAX9526视频输入处理框图

图3.带电源隔离的MAX9526应用电路

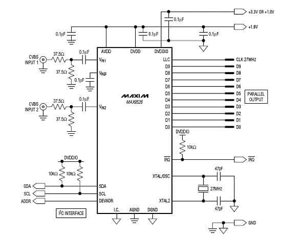
图4.MAX9526典型应用电路
查看评论 回复









