Linear LT4356-3高压瞬变负载保护方案 -
[导读]使输出限制在安全数值. LT4356-3还能监视VCC和蔼SNS引脚的电压降,从而保护过流所引器的问题. LT4356-3工作电压从4V到80V,反向输入保护到-60V,关断引脚能经受-60V到100V电压,关断电流仅为7uA,可用在汽车和军用飞机的浪
使输出限制在安全数值. LT4356-3还能监视VCC和蔼SNS引脚的电压降,从而保护过流所引器的问题. LT4356-3工作电压从4V到80V,反向输入保护到-60V,关断引脚能经受-60V到100V电压,关断电流仅为7uA,可用在汽车和军用飞机的浪涌保护,热插拔,以及固有安全应用.本文介绍了LT4356-3的主要特性,方框图,多种保护应用电路以及DC1018评估板的电路图。
本文引用地址: http://www.21ic.com/app/auto/201207/130429.htm
The LT4356-3 surge stopper protects loads from high voltage transients. It regulates the output during an overvoltage event, such as load dump in automobiles, by controlling the gate of an external N-channel MOSFET.
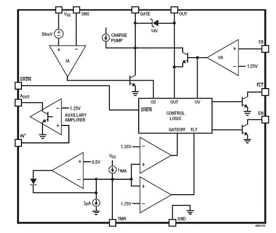
The output is limited to a safe value thereby allowing the loads to continue functioning. The LT4356-3 also monitors the voltage drop between the VCC and SNS pins to protect against overcurrent faults. An internal amplifier limits the current sense voltage to 50mV. In either fault condition, a timer is started inversely proportional to MOSFET stress. If the timer expires, the FLT pin pulls low to warn of an impending power down. If the condition persists, the MOSFET is turned off, until the SHDN pin pulls low momentarily.
The spare amplifier may be used as a voltage detection comparator or as a linear regulator controller driving an external PNP pass transistor. Back-to-back FETs can be used in lieu of a Schottky diode for reverse input protection, reducing voltage drop and power loss. A shutdown pin reduces the quiescent current to less than 7μA during shutdown.
LT4356-3主要特性:
Stops High Voltage Surges
Adjustable Output Clamp Voltage
Overcurrent Protection
Wide Operation Range: 4V to 80V
Reverse Input Protection to –60V
Low 7μA Shutdown Current
Adjustable Latchoff Fault Timer
Controls N-channel MOSFET
Shutdown Pin Withstands –60V to 100V
Fault Output Indication
Spare Amplifi er for Level Detection Comparator or
Linear Regulator Controller
Available in (4mm 3mm) 12-Pin DFN, 10-Pin MSOP or 16-Pin SO Packages
LT4356-3应用:
Automotive/Avionic Surge Protection
Hot Swap/Live Insertion
High Side Switch for Battery Powered Systems
Intrinsic Safety Applications

图1. LT4356-3方框图

图2.带N-MOSFET反相输入保护的过压稳压器电路图

图3.带P-MOSFET反相输入保护的过压稳压器电路图

图4.带低电池检测的稳压器电路图

图5.Vin能经受150V的24V过压稳压器电路图

图6.带低电池检测,关断时输出依然工作的过压稳压器电路图

图7.带过压输出稳压器(72V)的2.5A 48V热插拔电路图

图8.带过压输出稳压器(36V)的2.5A 48V热插拔电路图

图9.反向输入保护高达-80V的过压稳压器
DC1018 - LT4356-1 评估套件
Demonstration Circuit DC-1018A showcases the LT4356 Surge Stopper in a 12V, 3A application. Input transients of up to 60V are limited to 16V at the output; sustained overvoltage conditions cause the limiter to trip off and retry after the overvoltage is removed.

图10.DC1018评估板电路图
查看评论 回复









