串行12位ADC与计算机(电脑)之间的接口电路 - 接口 -
来源: 网络用户发布,如有版权联系网管删除 2018-10-03
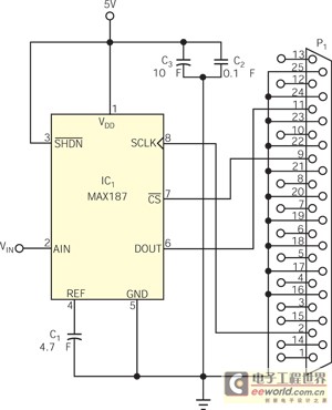
近几年来,IC制造商设计了实现接口的各种方法,并且特别重视减少IC接口I/O引脚的数量。MAX187就是这样一个器件,它是一个12位模/数转换器(ADC)。你可以利用串行数据通信技术产生与该ADC的一个接口。MAX187的模/数转换和数据传输仅需三条数字I/O线。你可以利用PC的Centronics打印机端口在MAX187和PC之间产生一个简易接口(图1)。只要将引脚分别设置为高电平或低电平,你就能启用或禁用MAX187(引脚 3)。如果使该引脚开路,则内部参考电压(4.096V) 就被禁用,你必须将一个外部参考电压加到引脚REF(引脚4)上。在其他情况下,该引脚 与4.7μF旁路电容C1连接。通过使用SCLK引脚(引脚8)上的外部时钟脉冲,来自 MAX187的数字数据就以每次1位的速度传输给处理单元。
一次完整的数据传输需要13个外部时钟脉冲。第一个时钟脉冲的下降沿锁存DOUT引脚(引脚6)的第一个数据位(MSB)。输出数据位在下一个外部时钟脉冲的下降沿就改变,可以读取串行数据位,直到下一个时钟周期的下降沿出现为止。模/数转换在ADC的引脚(引脚7)变成低电平时开始进行。该引脚必
控制MAX187工作情况的软件是Turbo C++ 3.0版本(可从www.edn.com网站的《设计实例》的Web版本下载)。在代码中,Port定义与MAX187接口的PC的 Centronics端口。Write Port定义用于初始化模/数转换和产生外部时钟脉冲的端口。Read Port定义用于从ADC读取EOC和串行数据的端口。在将CS引脚和SCLK引脚下拉至低电平后,EOC环路检查EOC状态。如果未出现有效的EOC,则该环路将继续工作。有效EOC出现,13个时钟周期中的第一个周期就出现,并锁存第一个数据位(MSB)。此后,例行程序调用一个子例程(get_adc())。子例程产生剩下的外部时钟周期,以便读取12位串行数据。子例程还将接收到的串行数据转换成并行数据(adc_val)。这一转换过程为:使adc_val左移一位,由此将前一个数据乘以2,如果串行数据位的值为1,则将1加到并行数据上。一旦并行数据就绪,子例程将返回这个值并将其显示在屏幕上。

图1 实现12位串行ADC与PC之间的接口是很容易的。
查看评论 回复









