您现在的位置: 主页 > 电子技术 > 数模电路应用 > 迷你蓝牙音箱电路图 - 数模混合 -
本文所属标签:
为本文创立个标签吧:

迷你蓝牙音箱电路图 - 数模混合 -

来源: 网络用户发布,如有版权联系网管删除 2018-09-28 

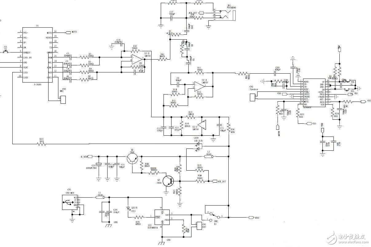
下图为比较典型蓝牙小音箱设计原理图,其主要器件为:

  (1)接收模块采用的是OVC蓝牙模块,优势是相比较CSR的方案成本便宜;

  (2)功放IC选择的是HT6809,其独有的防削顶失真功能可保证扬声器在大功率输出的同时不出现明显的破音;

  (3)充电管理采用的市场上比较通用的TP4055;

  (4)另外LM358主要用来做平衡及蓝牙信号二次放大。

迷你蓝牙音箱



              查看评论 回复



嵌入式交流网主页 > 电子技术 > 数模电路应用 > 迷你蓝牙音箱电路图 - 数模混合 -
 

"迷你蓝牙音箱电路图 - 数模混合 -"的相关文章

网站地图

围观()