TC9153AP音量控制电路的DIY - 数模混合 -
来源: 网络用户发布,如有版权联系网管删除 2018-09-28
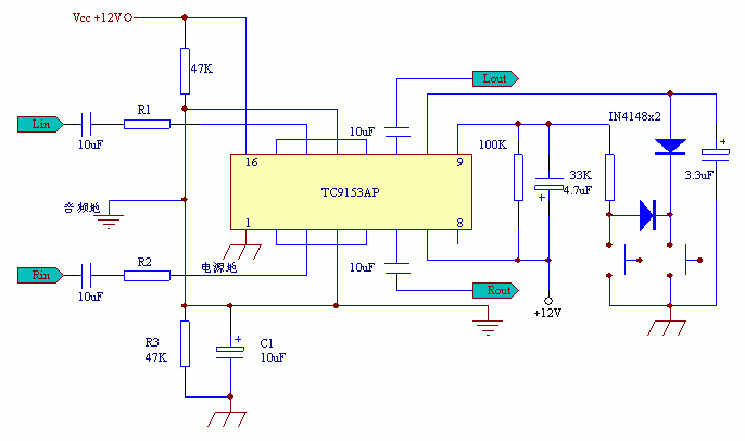
由于东芝公司的电子文档没有直接给出TC9153的应用电路,本人不得已只得硬着头皮啃那文档,终于找到原因:原来《应用》一文把地线搞错了,怪不得他本人也出现了“嘟嘟”、“嗞嗞”的脉冲噪声。现本人把可用的电路图绘制如下,供没有DIY成功的朋友们制作、参考。另外,本人建议DIY时最好把该电路放置在前置输入端,原因是该电路过载能力较差。我修改以后的电路原理图如下:

该IC原理就是一个电位器,故可在输入端分别串联一如上图所示的R1、R2电阻。经本人试验,当电阻为47K时,用大动态CD片放音还会出现失真,当加大至68K后失真消失,所以DIYER可根据实际情况选择该电阻大小。本人的后级放大倍数为96倍,深夜测试时喇叭一米处基本听不到噪声,该IC音量控制效果也极好。
查看评论 回复









