管理电子系统浪涌,加强系统保护 - 数模混合 -
避免电子产品出现电路系统故障及管理上电浪涌电流的方法已经取得了长足发展,从简单的保险丝或P通道FET发展成了更为高级的解决方案。这些高集成解决方案不但可以管理浪涌流入系统,同时也能确保传输元件(通常为FET)在安全工作区(SOA)内。这可显著改进系统诊断的控制与故障遥测。本文将讨论系统保护的增强型解决方案以及主要相关问题。
简单的系统保护
电气电路最简单的保护形式就是适当额定值的保险丝。深入研究您当前应用的适当解决方案,会发现有各种保险丝可供选择,包括但不限于快熔丝、慢熔丝、多晶硅熔丝与智能熔丝等。之所以存在不同类型的保险丝,是因为每种保险丝都有自己的优缺点。
快熔丝顾名思义:能快速熔断,也就是说很可能出现错误跳变,导致产品回收。因此,选择这种保险丝时应注意额定值降低要高于50%,即5A轨的保险丝额定值应高于10A,以避免应用错误故障。
慢熔丝开始熔断时间较长,但仍会出现错误跳变,因此额定值调低通常至少在50%。
多晶硅熔丝的优势在于:如果故障消除就能自动恢复,但也会产生一点成本。每次跳变的后续跳变点阈值会降低,即更容易跳变。因此,错误跳变的几率会随时间的推移而增大。
智能熔丝或三端熔丝是可按需熔断或在过流时熔断的器件。这种保险丝成本通常比上述保险丝高,需要电源电压保持在一定的高度,才能熔断保险丝。否则在故障情况下,所有元件都会很热,而且可能无法安全关断。
上述所有4种解决方案都存在可能导致错误跳变的两大问题。首先,它们都无法限制上电时或限电后进入系统的浪涌电流;其次,由于需要额定值调低,它们可能会在系统故障情况下允许大量电流通过,导致故障电路系统过热,造成更严重故障。例如,5A额定值的12V系统可能会试图使用10A或更高电流额定值的保险丝。如果良好功率电源发生短路,故障电路可能就会出现高达120W的功率。
浪涌管理
大多数错误跳变都是浪涌电流造成的。最大限度减少浪涌电流的低成本方法可能是采用P通道FET和两个电阻器及电容器实施(图1)。
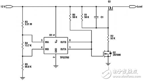
当然,这种电路在输入电压出现那一刻就已经开始接触了,因此通常要在检测到功率良好信号之前保持电路断开。图2显示了采用视窗比较器的可行实施方案,其可确保12VAC适配器电压处于10.8V至13.2V之间。只要TPS3700等宽泛电源电压视窗比较器发现适配器在有效电压视窗中,就可启用通过Q1的电源路径。

图1.简单的浪涌管理解决方案

图2.采用TPS3700作为AC适配器检测器
上述方法可能对某些设计方案可行,但也存在一些内在问题:
1. 根据负载电容的大小,两种方法可能都会影响FET的安全工作区(SOA);
2. 一旦启用,就无法限制进入负载的电流;
3. 如果负载短路,FET可能会在启动时发生故障,这可能在保险丝之前出现,最好使用额定功率消耗远远高于应用所需的FET来降低风险,而这又会导致解决方案成本上升。
在系统启动或系统级故障发生时,必须有更好的系统保护方法。
查看评论 回复









