PIC16F84A单片机教程(PCB图和原理图)详解 -
[导读]这是一个新的设计,基于流行PIC16F84A单片机教程板 。它具有8个单个的LED,7段显示器,LCD显示器和五个按钮 。这是一个理想的解决方案,为初学者采取/她在微控制器的世界第一的编程步骤。有一个在电路编程(ICP)头,它
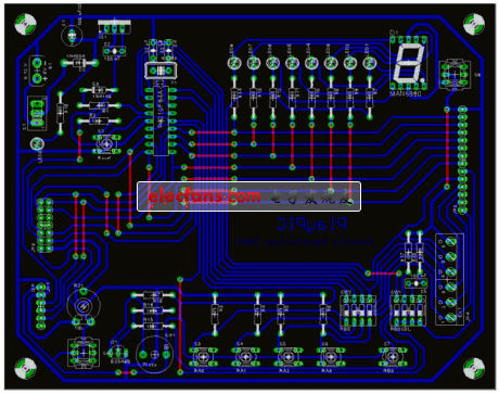
这是一个新的设计,基于流行PIC16F84A单片机教程板 。它具有8个单个的LED,7段显示器,LCD显示器和五个按钮 。这是一个理想的解决方案,为初学者采取/她在微控制器的世界第一的编程步骤。有一个在电路编程(ICP)头,它可以轻松地重新编程,无需拔下单片机每次,提供程序员也支持此功能(如OziPic'er) 。
本文引用地址: http://www.21ic.com/app/mcu/201209/144739.htm

连接


功能说明
- S1 开关板的开启和关闭。时,LED指示灯LED9点亮
- S2的 复位微控制器。
- S8 开关液晶显示器和关闭
- S9 交换机八个单独的LED和七段显示和关闭。
-按钮 S3,S6对应的RA0 - RA3投入。他们SW2 DIP开关启用或禁用。
- SW1 DIP开关启用或禁用以下特点:
1。连接RB0(作为输出)LED1的。
2。连接RB0(用作中断输入)到S7
3 。启用中断开关S7去抖电路。
4。连接RB0(作为输出),蜂鸣器。
DIP开关必须是1000或0100或0110或0001。
- 7段显示器总是连接到单个LED。它的七个细分对应LED1(RB0)LED2 LED8(RB1到RB7)和小数点。这种对应关系,可以一起工作,它是连接到RB0中断开关S7的7段显示器。
- JP4是一个6螺杆的RA0 - RA4的外部输入接口 。使用时,相应的输入开关S3 - S6必须关闭由SW2的。最后螺丝地面。
- JP2的是一个14针的测试终端 。可连接一个电压表或逻辑分析仪随时监测电路中的信号流量。最后引脚接地
- JP1的是ICP头。在电路编程执行时,董事会必须关闭(S1),以及LCD(S8)和LED(S9)
- JP3是一个14针连接器,液晶显示模块 。对比度可以调整微调R21。
-董事会可以通过一个9V 电池或6-12 V电源供电。
包括原理图和PCB的PDF版本 。董事会已经成功地构建,它是基于以下描述
的照片 :右边的照片显示了在电路编程程序与适当的程序员(像OziPic'er)功能的ICP头帮助。为了程序能够正常工作,液晶显示模块在编程过程中,必须从插座断开 。,任何进一步的想法,意见和 更正大多欢迎billy@ee.auth.gr




查看评论 回复









