STC51单片机ISP自动下载电路设计 -
[导读]51单片机可以通过ISP下载方式烧写程序,常用的工具为USB/TTL,常用的芯片有MAX232、CH340G等。下面介绍以CH340G芯片设计的ISP下载电路。1.51单片机程序下载原理51单片机程序烧写接口为RXD和TXD,即UART口,这两个接口
51单片机可以通过ISP下载方式烧写程序,常用的工具为USB/TTL,常用的芯片有MAX232、CH340G等。下面介绍以CH340G芯片设计的ISP下载电路。
本文引用地址: http://www.21ic.com/app/mcu/201807/778881.htm
1.51单片机程序下载原理
51单片机程序烧写接口为RXD和TXD,即UART口,这两个接口是通信口,配合不同的芯片可以实现不同的通讯方式。如果连接MAX232即可实现232通信,如果连接MAX3082即可实现RS485通讯。下载程序正是通过这两个接口来实现的。下载方式如下图所示。单片机的RXD和TXD要与USB/TTL设备的TXD和RXD交叉连接才能实现下载。

2.CH340G芯片介绍
CH340是一个USB总线的转接芯片,实现USB转串口、USB转IrDA红外或者USB转打印口。是一款比较成熟的国产芯片,价格在1.5元左右。
具有如下特点:
全速USB设备接口,兼容USB V2.0,外围元器件只需要晶体和电容。
仿真标准串口,用于升级原串口外围设备,或者通过USB增加额外串口。
计算机端Windows操作系统下的串口应用程序完全兼容,无需修改。
硬件全双工串口,内置收发缓冲区,支持通讯波特率50bps~2Mbps。
支持常用的MODEM联络信号RTS、DTR、DCD、RI、DSR、CTS。
通过外加电平转换器件,提供RS232、RS485、RS422等接口。
支持IrDA规范SIR红外线通讯,支持波特率2400bps到115200bps。
软件兼容CH341,可以直接使用CH341的驱动程序。
支持5V电源电压和3.3V电源电压。
提供SSOP-20和SOP-16无铅封装,兼容RoHS
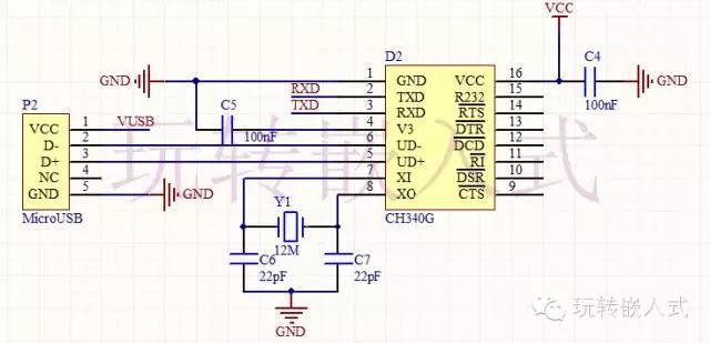
3.电路设计
CH340G的下载电路如下图所示。

P2为USB接口,CH340G的TXD与单片机的RXD连接,CH340G的RXD和单片机的TXD连接。图中的CH340G用的是5V供电,如果用3.3V供电的话第4脚要连接到3.3V。由于STC51单片机在下载程序的时候要断电再重新上电,所以单片机部分的电源设计如下图所示:

为了实现单片机电源的断电再上电(注意:这里是指单片机的电源而不是整个电路的电源),在单片机的电源脚上加了一个X1跳线。
4.使用效果
使用STC的软件STC-ISP来下载。

下载步骤如下:

执行到第4步,点击下载之后要将电路板上的X1断开再接上即可实现单片机程的下载。
查看评论 回复









