AT89S52单片机在洗衣机典型应用 -
来源: 网络用户发布,如有版权联系网管删除 2018-09-06
[导读]
AT89S52是一种低功耗、高性能CMOS8位微控制器,具有8K系统可编程Flash存储器。使用Atmel公司高密度非易失性存储器技术制造,与工业80C51产品指令和引脚完全兼容。片上Flash允许程序存储器在系统可编
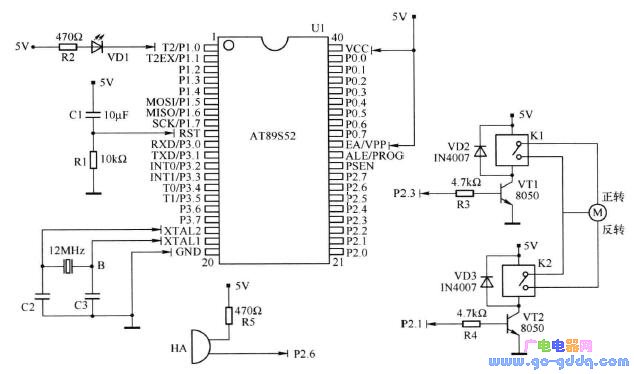
AT89S52是一种低功耗、高性能CMOS8位微控制器,具有8K系统可编程Flash存储器。使用Atmel公司高密度非易失性存储器技术制造,与工业80C51产品指令和引脚完全兼容。片上Flash允许程序存储器在系统可编程,亦适于常规编程器。在单芯片上,拥有灵巧的8位CPU和在系统可编程Flash,使得AT89S52在洗衣机得到广泛应用。参考电路如下图所示:
本文引用地址: http://www.21ic.com/app/mcu/201807/765230.htm

查看评论 回复









