SEPIC耦合电感回路电流 - 模拟电源 -
在这篇《电源设计小贴士》中,我们将确定SEPIC 拓扑中耦合电感的一些漏电感要求。在不要求主级电路和次级电路之间电气隔离且输入电压高于或者低于输出电压时,SEPIC 是一种非常有用的拓扑。在要求短路电路保护时,我们可以使用它来代替升压转换器。SEPIC 转换器的特点是单开关工作和连续输入电流,从而带来较低的电磁干扰(EMI)。这种拓扑(如图1 所示)可使用两个单独的电感(或者由于电感的电压波形类似),因此还可以使用一个耦合电感,如图所示。因其体积和成本均小于两个单独的电感,耦合电感颇具吸引力。其存在的缺点是标准电感并非总是针对全部可能的应用进行优化。

图1 SEPIC 转换器使用一个开关来升降输出电压
这种电路的电流和电压波形与连续电流模式(CCM) 反向电路类似。开启Q1 时,其利用耦合电感主级的输入电压,在电路中形成能量。关闭Q1 时,电感的电压逆转,然后被钳制到输出电压。电容C_AC 便为SEPIC 与反向电路的差别所在;Q1 开启时,次级电感电流流过它然后接地。Q1 关闭时,主级电感电流流过C_AC,从而增加流经D1 的输出电流。相比反向电路,这种拓扑的一个较大好处是FET 和二极管电压均受到C_AC 的钳制,并且电路中很少有振铃。这样,我们便可以选择使用更低的电压,并由此而产生更高功效的器件。
由于这种拓扑与反向拓扑类似,因此许多人会认为要求有一套紧密耦合的绕组。然而,情况却并非如此。图2 显示了连续SEPIC 的两个工作状态,其变压器已通过漏电感(LL)、磁化电感(LM) 和一个理想变压器(T) 建模。经检查,漏电感的电压等于C_AC 的电压。因此,较小值C_AC 或者较小漏电感的大AC 电压会形成较大的回路电流。较大的回路电流会降低转换器的效率和EMI 性能,而这种情况是我们所不希望出现的。减少这种大回路电流的一种方法是增加耦合电容(C_AC)。但是,这样做是以成本、尺寸和可靠性为代价的。一种更为精明的方法是增加漏电感,其在指定某个定制磁性组件的情况下可以很轻松地实现。

2a)MOSFET 开启:VLL = VC_AC - VIN = ?VC_AC(DC 部分删除)

2b) MOSFET关闭: VLL = VIN + VOUT - VC_AC - VOUT = ?VC_AC (DC 部分删除)
图2a 和2b SEPIC 转换器的两种工作状态。
漏电感的AC 电压等于耦合电容电压。
有趣的是,极少的厂商已经认识到了这一事实,并且许多厂商已经针对SEPIC 应用生产出了低漏电感的电感。另一方面,Coilcraft 拥有约0.5 uH 漏电感的47 uH MSD1260,同时还于最新开发出了这种设计的其他版本,其具有10 uH 以上的漏电感
前面,我们讨论了耦合电容器AC 电压被施加于耦合电感漏电感的情况。漏电感电压会在电源中引起较大的回路电流。在第2 部分中,我们将介绍利用松散耦合电感和紧密耦合电感所构建电源的一些测量结果。
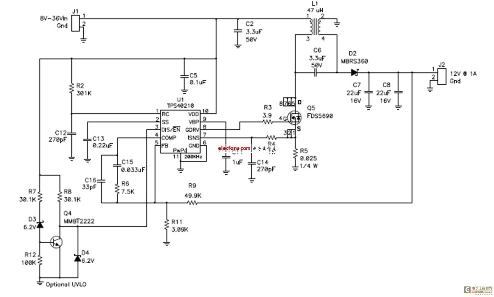
我们构建起如图1 所示电路,并对其进行描述。该电路可在汽车市场获得应用。这里,其拥有一个8V 到36V 的宽范围输入,可以为稳定12-V 输出以上或者以下。汽车市场更喜欢使用陶瓷电容器,原因是其宽温度范围、长寿命、高纹波电流额定值和高可靠性。结果,耦合电容器(C6) 便为陶瓷的。这就意味着,相比电解电容器,它拥有较高的AC 电压,同时这种电路会对低漏电感值更加敏感。

图1 SEPIC 转换器可利用一个单开关降压或者升压
该电路中的两个47 uH Coilcraft 电感分别为:一个非常低漏电感(0.5 uH) 的MSD1260,以及一个较高漏电感(14 uH) 的MSC1278。图2 显示了这两个电感的一次电流波形。左边为MSC1278 电感的输入电流(流入L1 的引脚1),而右边为MSD1260 输入电流波形。左边的电流为一般情况。电流主要为其三角AC 分量的DC。右边的波形为利用耦合电感的高AC 电压以及一个低漏电感值所得到的结果。峰值电流几乎为DC 输入电流的两倍,而RMS 电流比高漏电感情况多出50%。


(a)松散耦合 (b)紧密耦合
图2 低漏电感(右边)带来严重的耦合电感回路电流
很明显,利用紧密耦合电感对这种电源进行电磁干扰(EMI) 滤波会存在更多的问题。这两种设计之间的AC 输入电流比约为5:1,也就是说还需要14 dB 的衰减。这种高回路电流产生的第二个影响是对转换器效率的影响。由于电源中多出了50% 的RMS电流,传导损耗将会增加一倍以上。图3将这两种电感的效率进行了比较(电路其它部分保持不变)。12V 到12V 转换时,两种结果都很不错——都在90%左右。但是,松散耦合电感在负载范围得到的效率高出1 到2 个百分点,而它的DC 电阻与紧密耦合电感是一样的。

图3 由于更少的电流,高漏电感(MSC1278) 产生更高的效率
总之,SEPIC 转换器中的耦合电感可以缩小电源的体积,降低电源的成本。电感并不需要紧密耦合。实际上,紧密耦合会增加电源内的电流,从而使输入滤波复杂化并降低效率。选择合适漏电感值的最简单方法是利用模拟。但是,您也可以先估算出耦合电容器的电压,然后设置允许纹波电流,最后计算得到最小漏电感。
查看评论 回复








