基于ISL8088的高效2.25MHz降压电源设计方案 - 模拟电源 -
Intersil 公司的ISL8088是双路800mA低静态电流高效2.25MHz同步降压电源稳压器,电源电压从2.75V到5.5V,工作频率2.25MHz,可使用小型低成本电感和电容,每路输出电压可低至0.6V,主要应用在DC/DC POL模块,μC/μP, FPGA和DSP电源,路由器和交换机的插入DC/DC模块,测试和测量系统,锂离子电池和条形码阅读器。本文介绍ISL8088主要特性,方框图,应用电路,以及ISL8088 EVAL1Z评估板主要特性,电路图和所用材料清单。
Dual 800mA Low Quiescent Current 2.25MHz High Efficiency Synchronous Buck Regulator
The ISL8088 is a high efficiency, dual synchronous step-down DC/DC regulator that can deliver up to 800mA continuous output current per channel. The supply voltage range of 2.75V to 5.5V allows the use of a single Li+ cell, three NiMH cells or a regulated 5V input. The current mode control architecture enables very low duty cycle operation at high frequency with fast transient response and excellent loop stability. The ISL8088 operates at 2.25MHz switching frequency allowing the use of small, low cost inductors and capacitors. Each channel is optimized for generating an output voltage as low as 0.6V.
The ISL8088 has a user configurable mode of operation-forced PWM mode and PFM/PWM mode. The forced PWM mode operation reduces noise and RF interference while the PFM mode operation provides high efficiency by reducing switching losses at light loads. In PFM mode of operation, both channels draw a total quiescent current of only 30μA hence enabling high light load efficiency in order to maximize battery life.
The ISL8088 offers a 1ms Power-Good (PG) to monitor both output at power-up. When shutdown, ISL8088 discharges the outputs capacitor. Other features include internal digital soft-start, enable for power sequence, overcurrent protection, and thermal shutdown. The ISL8088 is offered in a 3mmx3mm 10 Ld DFN package with 1mm maximum height. The complete converter occupies less than 1.8cm2 area.
ISL8088主要特性:
Internal Current Mode Compensation
100% Maximum Duty Cycle for Lowest Dropout
Selectable Forced PWM Mode and PFM Mode
External Synchronization up to 4MHz
Start-up with Pre-biased Output
Soft-Stop Output Discharge During Disabled
Internal Digital Soft-Start - 2ms
Power-Good (PG) Output with 1ms Delay
ISL8088应用:
DC/DC POL Modules
μC/μP, FPGA and DSP Power
Plug-in DC/DC Modules for Routers and Switchers
Test and Measurement Systems
Li-ion Battery Power Devices
Bar Code Readers
图1。ISL8088方框图
图2。ISL8088典型应用电路图
ISL8088 EVAL1Z评估板
The ISL8088 EVAL1Z kit is intended for use by individuals with requirements for Point-of-Load applications sourcing from 2.75V to 5.5V. The ISL8088EVAL1Z evaluation board is used to demonstrate the performance of the ISL8088 low quiescent current mode converter.
The ISL8088 is offered in a 3mmx3mm 10 Ld DFN package with 1mm maximum height. The complete converter occupies less than 1.8cm2 area.
ISL8088 EVAL1Z评估板主要特性:
Dual 800mA High Efficiency Synchronous Buck Regulator with up to 97% Efficiency
800mA Guaranteed Output Current per channel
Power-Goods (PG) output with 1ms Delay
2.75V to 5.5V Supply Voltage
3% Output Accuracy Over-Temperature/Load/Line
Start up with Pre-biased Output
Internal Digital Soft-Start - 2ms
Soft-Stop Output Discharge During Disabled
30μA Quiescent Supply Current in PFM Mode
Selectable Forced PWM Mode and PFM Mode
External Synchronization up to 4MHz
Typical 6.5μA Logic Controlled Shutdown Current
100% Maximum Duty Cycle for Lowest Dropout
Internal Current Mode Compensation
Peak Current Limiting.
Over-Temperature Protection
Independent Enable
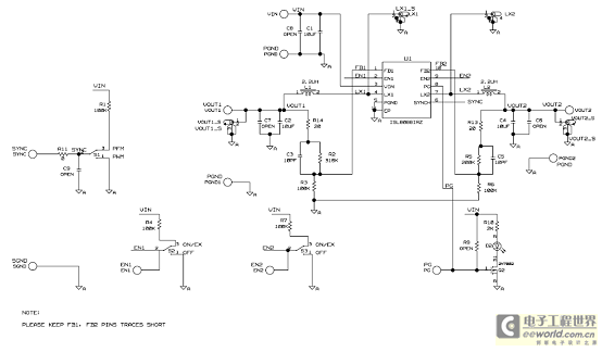
图3。ISL8088 EVAL1Z评估板电路图
ISL8088 EVAL1Z评估板材料清单:

查看评论 回复








