基于FSQ510的RD-267 4.2W电源设计方案 - 模拟电源 -
Fairchild 公司的FSQ510是用于谷底开关转换器,具有低EMI和高效率, 内部集成了700V的LDMOS功率开关,内置的软起动时间为5ms,主要用在LCD TV, LCD监视器,PC和白色家电的辅助电源.本文介绍FSQ510主要特性,方框图,典型应用电路以及采用FSQ510的RD-267 4.2W电源参考设计的电路和所用变压器的主要特性和电路.
FSQ510, FSQ510H, and FSQ510M:Green Mode Fairchild Power Switch (FPS) for Valley Switching Converter – Low EMI and High Efficiency
A Valley Switching Converter (VSC) generally shows lower EMI and higher power conversion efficiency than a conventional hard-switched converter with a fixed switching frequency. The FSQ510 (H or M) is an integrated valley switching pulse width modulation (VSPWM) controller and SenseFET specifically designed for offline switch-mode power supplies (SMPS) for valley switching with minimal external components. The VS-PWM controller includes an integrated oscillator, under-voltage lockout (UVLO), leading-edge blanking (LEB), optimized gate driver, internal soft-start, temperature-compensated precise current sources for loop compensation, and self-protection circuitry.
Compared with discrete MOSFET and PWM controller solutions, the FSQ510 (H or M) can reduce total cost, component count, size and weight; while simultaneously increasing efficiency, productivity, and system reliability.
This device provides a platform for cost-effective designs of a valley switching flyback converters.
FSQ510主要特性:
Uses an LDMOS Integrated Power Switch
Optimized for Valley Switching Converter (VSC)
Low EMI through Variable Frequency Control and Inherent Frequency Modulation
High Efficiency through Minimum Drain Voltage Switching
Extended Valley Switching for Wide Load Ranges
Small Frequency Variation for Wide Load Ranges
Advanced Burst-Mode Operation for Low Standby Power Consumption
Pulse-by-Pulse Current Limit
Protection Functions: Overload Protection (OLP), Internal Thermal Shutdown (TSD) with Hysteresis
Under-Voltage Lockout (UVLO) with Hysteresis
Internal Startup Circuit
Internal High-Voltage SenseFET: 700V
Built-in Soft-Start: 5ms
FSQ510应用:
Auxiliary Power Supplies for LCD TV, LCD Monitor, Personal Computer, and White Goods
图1.FSQ510内部方框图
图2.FSQ510典型应用电路图
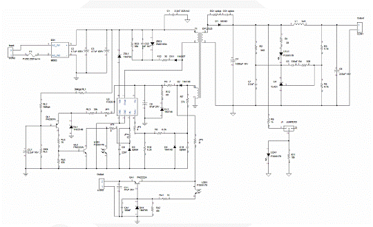
参考设计 RD-267:采用FSQ510的4.2W设计
指标:

图3. 参考设计 RD-267电路图
图4. 参考设计RD-267的变压器电路图
查看评论 回复









