新型DC/DC电源控制芯片DPA426的应用 - 模拟电源 -
摘要:介绍了一种基于高度集成的DC/DC电源控制芯片DPA426的实用电路。
关键词:DC/DC变换;控制芯片DPA426;应用
0 引言
DPA426是PI(Power Integration GmbH)公司设计的,高度集成的DC/DC电源控制芯片。它内部集成了一个200V的高频功率MOSFET,并将PWM控制、工作频率选择、输入过欠压检测、可编程电流限制、ON/OFF开关控制、外部时钟同步、软启动及关断自动重启动、热关断保护等功能集于一身。只需极少的外部元器件就可实现众多功能,不但使设计简化,节省空间,而且可降低成本。DPA426支持正激和反激工作模式,工作频率高,贴片式封装;若将外围元器件及变压器采用贴片元器件和平面变压器,并采用铝基板设计,就可实现模块化设计。另外,DPA426只是DPA-Switch系列控制芯片中的一种,它最大输出100W,还有DPA423-425,输出功率分别为18W,35W,70W,用户可根据需要选用。
1 DPA426简介
DPA426的输入电压范围为16~75V,其内部功能框图见图1,外形封装见图2,各管脚功能如下:
脚1CONTROL(C) 控制脚,接内部误差放大器同相输入端,为反馈电流输入端,用于占空比控制;
脚2LINE?SENSE(L) 在线感应脚,用于过、欠压检测,ON/OFF开关控制及外部时钟同步;
脚3EXTERNALCURRENTLIMIT(X) 外部电流限制脚,用于输入电流的可编程限制;
脚4SOURCE(S) 接芯片内部功率MOSFET源极;
脚5FREQUENCY(F) 用于选择工作频率;
脚7DRAIN(D) 接芯片内部功率MOSFET漏极。

图1 功能框图
图2 外形图
下面介绍一下各功能的实现。
频率选择 将脚5与脚4短接,工作频率为400kHz;将脚5与脚1短接,工作频率为300kHz,脚5不能悬空。
输入过欠压检测 输入欠压保护的作用是使输入电压达到设定值时,芯片才开始工作,防止误触发;过压保护则是保护电路输入部分,不会因输入电压过高而损坏,见图3。
可编程电流限制 将一电阻RIL接于脚3与脚4之间,就可实现对内部功率MOSFET漏极电流的限制,防止因输出过流或短路引起的损坏,见图4。
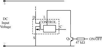
ON/OFF开关控制 可实现对芯片的开关控制,脚3若悬空则芯片停止工作,见图5;若在三极
管集电极接一电阻,就可实现电流限制,见图6。
外部时钟同步 是指用一外部时钟信号控制芯片工作频率,见图7。
软启动及关断自动重启动 软启动功能是在电源开启时,防止浪涌电流过大而损坏内部功率MOSFET及防止变压器饱和;自动重启动功能是在电路工作不正常时,使芯片处在一种低功耗的保护状态,恢复正常后使电路重新启动。

图3 输入过欠压检测电路
图4 漏极电流限制电路
图5 ON/OFF开关控制电路

图6电流限制电路

图7外部时钟同步电路
热关断保护用来保护芯片不因过热而损坏,当芯片温度高于137℃时,芯片内部保护电路会使内部功率MOSFET停止工作;当芯片温度低于110℃时,保护会自动解除,芯片继续工作。
2 电路设计
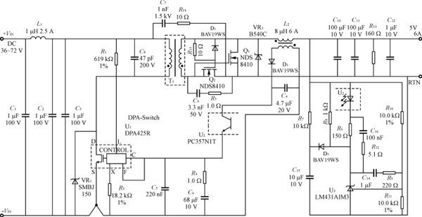
实用电路见图8。

图8实用电路图
图8是一标准单路输出、正激式DC/DC变换器,输入电压为36~72V,48V输入时效率可达90%。电阻R1设置输入过、欠压保护分别为33V和86V;R3用来设置输入电流限制;脚5连接于脚1使芯片工作于300kHz;VR1用来嵌位功率MOSFET的漏极电压并使磁芯复位;C9及R5用来保护Q2,使漏源电压不超过Vdss;次级功率MOSFET Q1,Q2用来实现同步整流,提高整机工作效率;L2的初级用作输出扼流圈,次级整流、滤波后为芯片提供偏置电流;稳压部分采用了比较器431,与R10及R11组成的输出分压网络进行比较,并通过偏置绕组提供的偏置电流完成稳压;D3及C13组成一个软启动网络,与芯片内部限流、软启动共同用来防止电源启动时的过冲现象,R7用来给C13放电;R6,C16,R12,C14,R9,R4,C5共同完成控制循环响应。
3 结语
综上所述可以看出,DPA-Swithc系列芯片是一种高度集成的DC/DC电源控制芯片,正因为它的高度集成而使设计得到简化,设计者感到方便、简捷。
查看评论 回复









