招聘
导航
论坛
RSS订阅
网站地图
设为首页
加入收藏
匿名投稿
登陆
|
注册
系统
Linux
|
VxWorks
|
UC/OS ii
|
Android
|
uclinux
|
nucleus操作系统
|
minitos
|
armlinux
|
处理器
DSP
|
ARM
|
FPGA
|
SOC
|
嵌入式处理器综合
|
软件
汇编
|
C/C++
|
proteus
|
protel
|
仿真
物联网
相关
GPU
|
资讯
职场
您现在的位置:
主页
>
电源
>
电源资讯
> PM4020A/PM4060A组成的开关电源电路图 - 模拟电源 -
本文所属标签:
为本文创立个标签吧:
PM4020A/PM4060A组成的开关电源电路图 - 模拟电源 -
来源: 网络用户发布,如有版权联系网管删除 2018-09-24
进入嵌入式论坛与网友讨论>>
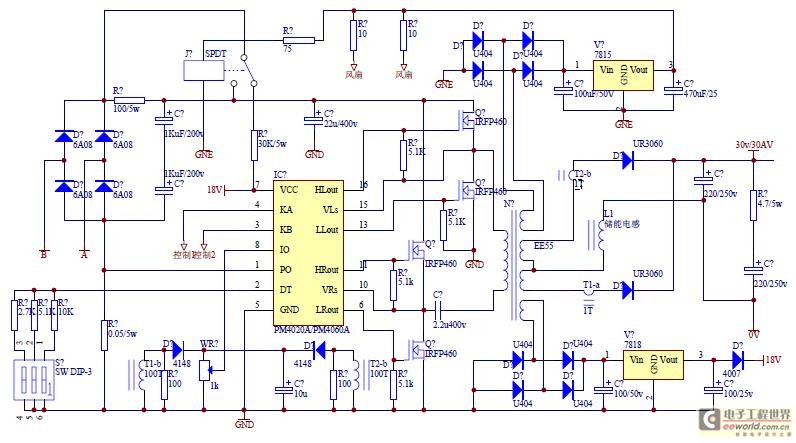
PM4020A/PM4060A组成的开关电源
电路图
查看评论
回复
嵌入式交流网
主页
>
电源
>
电源资讯
> PM4020A/PM4060A组成的开关电源电路图 - 模拟电源 -
"PM4020A/PM4060A组成的开关电源电路图 - 模拟电源 -"的相关文章
上一篇:
1200W的开关电源电路图 - 模拟电源 -
下一篇:
基于红外遥控的数字调节开关电源设计与实现 开关稳压电源以体积
RSS订阅
邮件订阅
返回频道首页
返回到首页
热门文章
♦
电瓶充电器电路图 - 模拟电源 -
♦
DC/DC转换器效能提高,降低移动处理器
♦
雪崩光电二极管(APD)偏置电源及其电流
♦
微型伺服器(Microserver)正大举导入
♦
LT1307构成的冷阴极荧光灯电源电路 -
♦
基于工频变压器的独立逆变电源设计 -
相关文章
热门文章
AMTS 2017锦明科技——助力动力电池装配自动化升级 -
60V IC 电池监视器以 1% 准确度测量电荷状态参数 - 模
560V No-Opto 反激式稳压器在 TSSOP 封装中提供高达 1
连苹果都被“赶鸭子上架”,快充大一统时代到来 - 模
无线充电技术要在2017年大放异彩 - 模拟电源 -
禁止尺寸超手机电子产品乘客登机,美国又搞什么鬼 -
传三星SDI西安电池工厂扩建因萨德系统争端暂停 - 模拟
Intersil推出业内首款15A、42V模拟电源模块 - 资讯 -
TI推出业界性能领先的12V, 10A DC/DC降压电源解决方案
论汽车电子产品市场的发展趋势
论坛热帖
相关图文
如何使用氮化
使用容振荡器
照明用LED驱
AST ECDI-I型
CAN总线通信
继2011年底惨
德州仪器推出
DH4-20电路原
DK04监控模块
网站地图
资讯
|
嵌入式系统
:
Linux
VxWorks
UC/OS ii
Android
uclinux
nucleus操作系统
minitos
armlinux
嵌入式处理器
:
DSP
ARM
FPGA
SOC
嵌入式处理器综合
职场
|
嵌入式仿真
:
嵌入式软件
:
汇编
C/C++
proteus
protel
论坛
|
嵌入式相关
:
GPU
物联网技术
:
广告服务
|
关于我们
|
稿件投递
|
RSS订阅
|
友情合作
|
加入我们
|
网站地图
|
联系我们
Copyright (C) 2010-2018 www.dianzixuexi.com 电子学习网
嵌入式
开发知识-大学生(电子信息)
嵌入式开发
,
嵌入式培训
,
嵌入式学习
第一门户!
围观()