耦合电感 SEPIC 转换器的优势-模拟电子-
单端初级电感转换器 (SEPIC) 能够通过一个大于或者小于调节输出电压的输入电压工作。除能够起到一个降压及升压转换器的作用以外,SEPIC 还具有最少的有源组件、一个简易控制器和钳位开关波形,从而提供低噪声运行。看是否使用两个磁绕组,是我们识别 SEPIC 的一般方法。这些绕组可绕于共用铁芯上,其与耦合双绕组电感的情况一样,或者它们也可以是两个非耦合电感的单独绕组。设计人员通常不确定哪一种方法最佳,以及两种方法之间是否存在实际差异。本文对每种方法进行研究,并讨论每种方法对实际 SEPIC 设计产生的影响。
电路运行
图 1 显示了耦合电感的基本 SEPIC。当FET (Q1) 开启时,输入电压施加于初级绕组。由于绕组比为 1:1,因此次级绕组也被施加了一个与输入电压相等的电压;但是,由于绕组的极性,整流器 (D1) 的阳极被拉负,并被反向偏置。整流器偏颇关闭,要求输出电容在这种“导通”时间期间支持负载,从而强迫 AC电容 (CAC) 充电至输入电压。Q1 开启时,两个绕组的电流为 Q1 到接地,而次级电流流经 AC 电容。“导通”时间期间总 FET 电流为输入电流和输出次级电流的和。
FET 关闭时,绕组的电压反向极性,以维持电流。整流器导电向输出端提供电流时,次级绕组电压现在被钳位至输出电压。通过变压器作用,它对初级绕组的输出电压进行钳位。FET 的漏极电压被钳位至输入电压加输出电压。FET“关闭”时间期间,两个绕组的电流流经 D1 至输出端,而初级电流则流经 AC 电容。
伏-微秒平衡
耦合电感由两个非耦合电感代替时,电路运行情况类似。要让电路正确运行,必须在每个磁芯之间维持伏-微秒平衡。也就是说,对于两个非耦合电感而言,在FET“导通”和“关闭”时间期间,每个电感电压和时间的积必须大小相等,而极性相反。通过代数方法表明,非耦合电感的 AC 电容电压也被充电至输入电压。在 FET“关闭”时间期间,输出端电感被钳位至输出电压,其与耦合电感的次级绕组一样。在 FET“导通”时间期间,AC 电容在电感施加一个与输入电压相等但极性相反的电势。每间隔时间,对电感定义电压进行钳位,这样伏-微秒平衡便决定了占空比 (D) 的大小。其在连续导通模式 (CCM) 运行时,可简单表示为:
FET 导通时,施加于输入端电感的电压等于输入电压。FET关闭时,伏-微秒平衡通过钳位其 VOUT 来维持。记住,FET 导通时,输入电压施加于两个电感;FET 关闭时,输出电压施加于两个电感。两个非耦合电感 SEPIC 的电压和电流波形,与耦合电感版本的情况非常类似,以至于很难分辨它们。
两个还是一个?
如果 SEPIC 类型之间确实存在少许的电路运行差异的话,那么我们应该使用哪一种呢?我们通常选择使用耦合电感,是因其更少的组件数目、更佳的集成度以及相对于使用两个单电感而言更低的电感要求。然而,高功率现货耦合电感有限的选择范围,成为摆在广大电源设计人员面前的一个难题。如果他们选择设计其自己的电感,则必须规定所有相关电参数,并且必须面对更长的交货时间问题。耦合电感 SEPIC 可受益于漏电感,其可降低 AC 电流损耗。耦合电感必须具有 1:1 的匝数比,以实施伏-微秒平衡。选择使用两个单独的非耦合电感,一般可以更广泛地选择许多现货组件。由于并不要求每个电感的电流和电感完全相等,因此可以选择使用不同的组件尺寸,从而带来更大的灵活性。
方程式 1 到 3 表明了耦合电感和非耦合电感的电感计算过程。
方程式计算得到最大输入电压和最小负载时 CCM 运行所需的最小电感。50% 占空比运行(VIN 等于 VOUT 时出现)和统一效率条件下,比较这些方程式可知,方程式 1 中耦合电感的计算值是非耦合电感计算值的两倍。由于转换器肯定会有损耗,而大多数输入电压源均有很大不同,因此这种简化了的电感泛化一般为错误的;但它通常足以应付除极端情况以外的所有情况。它一般意味着,转换器会比预期稍快一点进入非连续导通模式 (DCM) 运行,其在大多数情况下仍然可以接受。如前所述,使用非耦合电感时,正如我们通常假设的那样,无需输出端电感的值与输入端电感一样;但是为了简单起见肯定会这样做。利用 VOUT/VIN 调节输入端电感,便可确定输出端电感值。使用更小值输出端电感的好处是,它一般尺寸更小而且成本更低。
实例设计
“表 1”所示规范为设计比较的基础。第一个设计使用一个耦合电感,而第二个则使用两个非耦合电感。
使用一个耦合电感的设计是典型的 64W 输出功率车载输入电压范围。方程式1表明,耦合电感要求 12 H 的电感,以及 13 A 的组合电流额定值(基于 IIN + IOUT)。这种设计特别具有挑战性,因为现货电感选择范围有限。因此,我们指定并设计了 Renco 自定义电感。该电感缠绕在一个分离式线轴上以产生漏电感,旨在最小化能够引起损耗的循环 AC 电流。产生这些损耗的因为,施加在漏电感的 AC 电容纹波电压。若想实施低功耗设计,Coilcraft(MSS1278 系列)和Coiltronics(DRQ74/127 系列)的耦合电感均是较好的现货产品。
就非耦合电感设计而言,33-H Coilcraft SER2918用于L1,而22-H Coiltronics HC9 则用于 L2。它们的选择均基于绕组电阻、额定电流和尺寸。选择电感时,设计人员必须注意还要考虑铁芯和 AC 绕组损耗。这些损耗可降低电感的有效DC电流,但并非所有厂商都提供计算所需的全部信息。错误的计算结果,会大大增加铁芯温度,使其超出典型的 40°C 温升。它还会降低效率,并且加速过早失效现象的出现。
表 1 原型 SEPIC 电气规范
|
参数 |
规范 |
|
输入电压 |
8到32V |
|
输出电压 |
16V |
|
最大输出电流 |
4A |
|
纹波 |
1% |
|
最小效率(最大负载) |
91% |
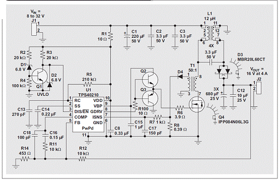
图 2 使用耦合电感的 SEPIC(4A 时 16V)
图 2 显示了使用一个耦合电感的原型 SEPIC的示意图。若想在设计中实施非耦合电感,只需在相同 PWB 上用两个电感替换耦合电感便可。图 3 显示了两种原型电路。图 3b 中,L1 占用了耦合电感的空间,而 L2 则位于右上角。
正如预计的那样,两个电路以一种近乎完全一样的方式工作,且开关电压和电流波形实质相同。但在性能方面存在一些重要的差异。耦合电感设计的控制环路相当良性,而非耦合电感设计则在最初时候出现不稳定。环路增益测量表明,高 Q、低频谐振是罪魁祸首,其要求添加一个 R/C 阻尼滤波器与 AC 电容并联。极大简化时,谐振频率似乎约为:
图 3 SEPIC 原型
SEPIC 电路具有非常复杂的控制环路特性,同时由于分析结果的解释一般较为困难,因此必需使用一些数学工具来进行具体分析。添加这种 R/C 阻尼滤波器(220 F/2Ω)会增加成本、电路面积和损耗。相比一个单耦合电感,使用两个非耦合电感会使面积增加 10%。
图 4 显示了两种电路的测量效率。我们可以看到,耦合电感设计的效率增加多达 0.5%。这可能是由于耦合电感设计的总铁芯损耗更低,因为其 DC 接线损耗实际高于使用非耦合电感的设计。L2 使用一种粉状铁芯材料,其往往具有比L1 和自定义 Renco 耦合电感所用铁氧体材料更高的损耗。尽管使用了 L2 的铁氧体材料,但其会导致更大的面积。
结论
利用一个耦合电感或者两个非耦合电感,均能成功实施SEPIC。更高的效率、更小的电路面积以及更良性的控制环路特性,这些都是使用正确缠绕的自定义耦合电感时原型硬件所带来的好处。自定义组件没有现货器件那么理想,而许多耦合电感随处可以购买到,且尺寸更小。如果产品上市场时间至关重要,则非耦合电感可为设计人员带来更大的灵活性。
图 4 耦合和非耦合电感均获得了较好的效率
查看评论 回复









