仿真ADC的前端-模拟电子-
来源: 网络用户发布,如有版权联系网管删除 2020-05-11
作者:Bonnie Baker
逐次逼近、模数转换器 (SAR-ADC) 很简单直接,用户将模拟电压接在输入端上 (AINP, AINN, REF),会看到一个输出数字代码,这个代码表示相对于基准的模拟输入电压。
此时,用户也许很想分析一下转换器的技术规格,来验证转换器的运行是否符合数据表中的标准。尤其当用户发现不够快的时候,更需要确定转换器是否已经接收到内部正确的模拟信号。
用户可以通过使用仿真工具来预测发生这些问题的可能性,并解决这些问题。ADC模拟输入级仿真的确定依赖于电压和电流的准确度。正是在这个方面,模拟SPICE宏模型能够发挥作用。PCB数字信号完整性取决于定时、电压-电流电平、以及寄生效应。而数字IBIS模型在这方面会比较有用。我们会在下个月来谈一谈IBIS,不过让我们先解决ADC的仿真环境。
针对ADC的SPICE仿真
将信号传送到ADC中的试错法是比较耗时的,并且不一定会起作用。如果用户的模拟输入引脚在转换器正在捕捉电压信息的关键时间点上不稳定,这就不太可能获得正确的输出数据。SPICE模型使你能够进行的第一步操作就是验证全部的模拟输入,这样的话,就不会有错误信号进入到你的转换器中了。
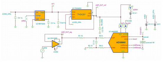
我们来仔细看一看一款与ADS8860相似的典型串行、伪差分SAR-ADC器件(图1)。

图1 ADS8860是一款伪差分输入,1MHz,16位SAR-ADC。
这款器件的TINA-TI SPICE模型使用户能够仿真进入转换器的模拟信号所产生的效果。借助于这款模型,以及AINP、AINM、REF上合适的驱动器运算放大器模型,在用户进行实际的PCB操作之前,确定是否能够实现良好转换。ADC宏模型的重要性在于,它能够准确地描述转换器输入端子的特性。驱动AINP、AINN和REF的运算放大器还必须准确地模拟它们的开环输出电阻 (Ro)。
我们来仔细看一看这款宏模型的工作方式。这款转换器宏模型用55pF采样电容器对正、负输入进行分别采样。此器件转换AINP和AINN上两个已采样值之间的电压差。如仿真结果所示,此模型必须在采集周期结束时至少稳定在一个最低有效位 (LSB) 的一半。对于这款16位转换器来说,一个LSB的一半等于REF / 216。
电压基准引脚,REF,需要在转换过程期间,或者在CONVST引脚变为高值前,出现稳定电压(图2)。在CONVST为低电平时,转换器正在采集输入信号(采集模式)。SAR-ADC宏模型具有1MHz的时钟,并且的确产生了CONVST信号。转换器的整个转换时间内,在位转换周期结束时,电压基准引脚必须稳定在LSB一半的水平上。

图2在这个支持三线制运行的三线制定时图中,CONVST的作用是芯片选择。


图3中针对ADS8860的TINA-TI模型对AINP和AINN上的输入信号进行采样,并且给出模型的AINPsmpl和AINMsmpl上的采样结果。
图3上图为SAR-ADC的TINA-TI宏模型。
在图4中,AINP上的输入等于3V,基准电压等于4.096V。在用户测试输入信号的准确性时,将ADS8860 TINA-TI电路设置为感测放大器驱动器,AMP_OUT_sig的输出,与其输出信号,AINPsmpl之间的差异。在观察这个差异时,检查采样时间结束时,或者在CONVST引脚刚刚变为高电平之前的区域。核实这个信号是否少于LSB的一半。

图4这个设置用于TINA-TI电路监视模拟与基准输入。
一旦用户已经检查了针对准确性的模拟输入功能,之后就需要检查电压基准引脚的稳定性。在用户测量REF引脚的准确度时,测量电压基准输出 (VF1) 和THS4281放大器输出 (AMP_OUT_ref) 之间的电压差。确保用VERR1的值来移除电压基准 (REF5040) 和运算放大器 (THS4281) 产生的偏移误差。在进行这些操作的同时,使用iref1电流表检查电流峰值刚刚出现之前的电压电平。
结论
对于SAR-ADC的仿真比较复杂。目前来看,还没有准确模拟整个器件的完整转换器模型。现有资源是一个仿真模拟输入引脚稳定性的模拟SPICE文件。有了它,用户就有了一款强大工具,使用户能够解决其中一个最关键、最棘手的转换器问题。
不过,这还远远不够。你仅仅仿真了ADC的模拟部件。我们将在下个月谈一谈如何仿真转换器的数字输入/输出。
查看评论 回复









