TOPSwitchFX系列单片开关电源的原理与应用 -
[导读]TOPSwitchFX系列是美国PowerIntegrations公司继TOPSwitch、TOPSwitchⅡ之后,在2000年初推出的第三代单片开关电源产品。它不仅设计先进,功能完善,而且外围电路简单,使用非常灵活,“FX”即有灵活(
TOPSwitchFX系列是美国PowerIntegrations公司继TOPSwitch、TOPSwitchⅡ之后,在2000年初推出的第三代单片开关电源产品。它不仅设计先进,功能完善,而且外围电路简单,使用非常灵活,“FX”即有灵活(flexible)之意。TOPSwitchFX配外围电路后,能实现多种控制功能,其中包括配微控制器(MCU)或通过局域网(LAN)遥控开关电源通/断的功能。是目前设计75W以下高效率、多功能、单路或多路输出反激式开关电源的最佳选择。此外,该系列产品还可构成PC机的待机电源(StandbySupply)、机顶盒电源(SettopBoxPowerSupply)、电源适配器、由微控制器控制的开关电源。
本文引用地址: http://www.21ic.com/app/mcu/201102/76253.htm
1性能特点及管脚功能
1.1性能特点
(1)该系列产品除具备TOPSwitchⅡ系列的全部优点之外,还增加了软起动、外部设定极限电流、过压关断、欠压保护、过热滞后关断、遥控、同步等功能;
(2)只需改变开关频率选择端和多功能端的外部接线,即可实现14种控制功能:全频工作方式,半频工作方式,同时实现过压和欠压保护,仅过压保护,仅欠压保护,从外部设定极限电流,控制开关电源通/断等;
(3)增加了外部可编程设定极限电流ILIMIT及频率抖动功能,不仅使用方便,还能有效抑制高次谐波干扰;
(4)当开关电源的负载减轻时,它采取跳过周期的方式来降低占空比,使输出电压保持稳定。即使空载时也不用接假负载。
1.2管脚功能
TOPSwitchFX系列包括TOP232P/G/Y、TOP233P/G/Y、TOP234P/G/Y共9种型号,尾缀P、G、Y分别表示DIP8、SMD8、TO2207B封装。其最大输出功率为75W。其中,TO2207B封装有5个引出端,它们分别是控制端C,多功能端M,源极S,开关频率选择端F,漏极D。DIP8和SMD8封装没有F端,等效于四端器件。多功能端主要有6种功能:
(1)线路过压(OV)保护;
(2)线路欠压(UV)保护;
(3)利用线路电压前馈来降低空比Dmax;
(4)从外部设定芯片的极限电流I′LIMIT;
(5)遥控(亦称远程通/断);
(6)外同步。
将开关频率选择端接源极时,开关频率f=130kHz;接控制端时,开关频率变成f/2=65kHz。若将M、F端均接S极,TOPSwitchFX即工作在三端模式下,与TOPSwitchⅡ相似。
2TOPSwitchFX的工作原理
TOPSwitchFX的内部框图如图1所示。主要由15部分组成:
(1)控制电压源(由控制电压UC向并联调整器和门驱动级提供偏压,而控制端电流IC则能调节占空比);
(2)带隙基准电压源(给内部提供各种基准电压);
(3)频率抖动振荡器(产生锯齿波SAW,时钟信号CLK和最大占空比信号Dmax);
(4)并联调整器/误差放大器;
(5)脉宽调制器(含PWM比较器和触发器,通过改变控制端电流IC的大小,连续调节脉冲占空比);
(6)过流保护电路;
(7)门驱动级和输出级(内含耐压为700V的功
率开关管MOSFET);
(8)具有滞后特性的过热保护电路(当芯片结温
Tj>135℃时关断输出级;当Tj<70℃时芯片才恢复正常工作);
(9)关断/自动重起动电路(当调节失控时,立即使芯片在低占空比下工作。倘若故障已排除,就自动重新起动电源恢复正常工作);
(10)高压电流源(提供偏流用);
(11)软起动电路;
(12)欠压比较器;
(13)电流极限比较器;
(14)线路比较器;
(15)多功能端的内部电路。
TOPSwitchFX的工作原理是利用反馈电流IC来调节占空比D,达到稳压目的。举例说明,当输出电压UO↑时,经过光耦反馈电路使得IC↑→D↓→UO↓,最终使UO不变。
2.1频率抖动振荡器及开关频率的设定
所谓频率抖动特性是指把开关频率调制在很窄频段内,以降低与基本开关频率的各次谐波相关的电磁干扰的幅度。TOPSwitchFX的内部振荡器增加了“频率抖动”功能。当基本开关频率f1=130kHz时,开关频率就以250次/s的速率在±4kHz的频段内抖动,实际开关频率f2=f1±△f1=(130±4)kHz=(126~134)kHz。由于f2是在窄范围内偏移的可变频率,因此能有效抑制由130kHz基频及其高次谐波所产生的干扰。谐波次数愈高,频率抖动的优点愈显著。例如,用此法可将开关频率的5次谐波噪声的平均值衰减10dB以上。选择半频工作方式时,基本开关频率为65kHz,抖动范围是±2kHz,实际开关频率f2=(63~67)kHz。
2.2脉宽调制器与最大占空比
当控制端电流IC在规定范围内,而多功能端的输入电流IM为定值时,脉宽调制器的输出占空比D与IC成反比。PWM的增益为
K=△D/△IC=-22%/mA
实际上,占空比不仅与IC有关,还取决于IM值,这是它与TOPSwitchⅡ的重要区别之一。
2.3跳过周期与最小占空比
如果开关电源的负载非常轻,以至于开关电源在最小占空比(Dmin=1.5%)之下所提供的输出功率,仍然超过负载上的功耗,TOPSwitchFX就采用跳过周期的工作方式进一步降低输出功率,来提高轻载电压的稳定性。根据负载变化情况,开关电源能在正常工作和跳过周期方式二者之间自动转换,而无须其他控制。如不需要跳过周期,可在电源输出端接上最小负载RLmin,使D>Dmin=1.5%。
2.4内部极限电流与外部可编程极限电流
TOPSwitchFX的漏极极限电流,既可由内部设定,亦可从外部设定。这是它与TOPSwitchⅡ的另一显著区别。其内部自保护极限电流值见表1。TOPSwitchFX在每个开关周期内都要检测MOSFET漏-源极导通电阻RDS(ON)上的漏极峰值电流ID(PK)。当ID(PK)>ILIMIT时,过流比较器就输出高电平,依次经过触发器、主控门和驱动级,将MOSFET关断,起到过流保护作用。为方便用户使用,也可从外部通过改变多功能端的流出电流IM(用负值表示,单位是μA),来设定极限电流I′LIMIT值。I′LIMIT的设定范围是(40%~100%)·ILIMIT。令KI=I′LIMIT/ILIMIT,KI表示极限电流的衰减因数,它与IM的关系曲线如图2所示。使用时只需在MS极之间接一只极限电流设定电阻RIL,通过改变RIL的阻值来调节IM的大小,即可从外部设定I′LIMIT值。以TOP233Y为例,其ILIMIT=1.00A(典型值)。当RIL=25kΩ时,I′LIMIT=40%·ILIMIT=0.4A。当RIL=6.7kΩ时,I′LIMIT=100%ILIMIT=1.0A。显然,每改变一次RIL的阻值,就重新设定一次I′LIMIT值,这就是“可编程”的真正含义。
表1内部自保护极限电流值
| TOPSwitchFX系列产品型号 | TOP232 | TOP233 | TOP234 | |
|---|---|---|---|---|
| 自保护极限电流值 | 典型值:ILIMIT(A) | 0.500 | 1.000 | 1.500 |
| 最小值:ILIMIT(min)(A) | 0.465 | 0.930 | 1.395 | |
| 最大值:ILIMIT(max)(A) | 0.535 | 1.070 | 1.605 | |
通过控制流入(或流出)多功能端的电流IM,就能接通或关断TOPSwitchFX。这样很容易用几种不同方式来遥控TOPSwitchFX。例如将通/断信号(ON/OFF)经过晶体管或光耦合器加到MS极之间,即可起动或关断开关电源。这种遥控方式不仅损耗小、电路成本低,而且能省掉机械开关,并可利用微处理器控制导通与关断脉冲。在喷墨打印机和激光打印机中常采用这种控制方法。
用ON激活方式控制开关电源通/断的电路如图3所示。通/断控制信号(ON/OFF)通过NPN型晶体管VT接M端,亦可用光耦合器或手动开关来代替晶体管。当ON/OFF=1(高电平)时,VT导通,M端呈低电位。此时UC>UM,控制端就有电流经内部电路流入M端且不会出现欠压或过压状态(即IUV
3.1多路输出的35W机顶盒开关电源
机顶盒是互交式电视(ITV)的关键技术,利用它可提供数字广播电视、视频与音乐点播、卡拉OK、三维游戏、高速上网、在线购物、语音提示等功能强大的宽带多媒体服务。具有五路输出的35W机顶盒开关电源电路如图4所示。这五路电压分别为:UO1(+30V、100mA),UO2(+18V、550mA),UO3(+5V、2.5A),UO4(+3.3V、3A),UO5(-5V、100mA)。其中,+5V和+3.3V作为主输出,其余各路均为辅输出。当交流输入电压UI=220VAC±15%时,总输出功率达38.5W;若采用宽范围电压输入(UI=85~265VAC),总输出功率就降成25W。该电源采用3片IC:TOP233Y(IC1);线性光耦合器LTV817A(IC2);可调式精密并联稳压器TL431C(IC3)。为减小高频变压器体积和增强磁场耦合程度,次级绕组采用了堆叠式绕法。由R4和C14构成的吸收电路可降低射频噪声对电视机等视频设备的干扰。必要时还可将开关频率选择端(F)改接控制端(C),选择半频方式以进一步降低电视机对视频噪声的敏感程度。

图1TOPSwitchFX的内部框图

图2KI与IM的关系曲线

图3控制开关电源通/断电路

图4多路输出的35W机顶盒开关电源电路

图5由MCU控制的TOPSwitchFZ单片开关电源
R6、R7和R8为比例反馈电阻,使5V和3.3V电源按照一定的比例进行反馈,这两路输出的负载调整率均可达±5%。R9和C16构成TL431C的频率补偿网络。C17为软起动电容,取C17=22μF时可增加4ms的软起动时间,再加上本身已有10ms的软起动时间,总共为14ms。其余各路输出未加反馈,输出电压均由高频变压器的匝数比来确定。因-5V电源的输出功率很低,现通过电阻R2和稳压管VDZ2进行电压调节。R9是+30V输出的假负载,它能降低该路的空载及轻载电压。鉴于5V、3.3V和18V电源的输出功率较大,三者都增加了后级LC滤波器(L3和C9、L4和C11、L2和C7),以减小输出纹波电压。
TOP233Y具有频率抖动特性,这对降低电磁干扰很有帮助;再合理地选择安全电容C15和EMI滤波器(C6、L1)的元件值,就能使开关电源产生的电磁辐射达到CISPR2(FCCB)国际标准。将C15的一端接UI的正极,能把TOP233Y的共模干扰减至最小。需要指出,C15和C6都称作安全电容,区别只是C15接在高压与地之间,能滤除初、次级耦合电容产生的共模干扰,在IEC950国际标准中称之为“Y电容”。C6则接在交流电源进线端,专门滤除电网线之间的串模干扰,被称作“X电容”。为承受可能从电网线窜入的雷击电压,在交流输入端还并联一只标称电压U1mA=275V的压敏电阻器VSR。U1mA表示当压敏电阻器上通过1mA的直流电流时元件两端的电压值。
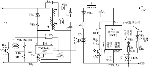
3.2由MCU控制的TOPSwitchFX单片开关电源
利用微控制器可对由TOPSwitchFX构成的喷墨打印机、激光打印机等计算机外部设备中的开关电源进行控制,电路如图5所示。开关电源部分主要由TOPSwitchFX(IC1)、光耦合器(IC2)组成。控制电路则包括微控制器(MCU)、两片LTV817A线性光耦合器(IC3、IC4)、按钮开关SB。仅当按下SB时产生的信号才有效,抬起时信号不起作用。SB上不需要加防抖动电路,这是因为开关电源的软起动时间(约10ms)和MCU的复位及初始化时间能起到延迟作用,可以避开按下SB时产生抖动干扰的时间;并且仅当开关被按下至少达到上述时间,才能通过MCU接通开关电源。这就要求必须将SB按到底,而不要轻轻点击一下,以确保电源起动。MCU完成复位及初始化后检测到IC3发来的开机信号,再通过IC4去锁定开关电源。光耦IC3、IC4中的LED发光管和光敏三极管,分别用LED3和VT3、LED4和VT4表示。现将LED3接在控制端与SB上端之间,VT3接在MCU的逻辑输入端。常态下LED3上无电流通过,IC3不工作。MCU的逻辑输出端经过隔离二极管VD6和电阻R4接LED4的正极。VT4则接在M、S端之间。因M端本身具有限流功能,故VT4不需要另加限流电阻。CM为多功能端的消噪电容。
当用户首次按下SB时,VD4导通,M端经VD4与S极接通,TOPSwitchFX即工作在三端模式,多功能端(M)和开关频率设定端(F)不起作用,此时LED3上有电流通过,VT3就给MCU发出起动信号。若最初开关电源是处于关断状态(M端悬空)则首次按下SB时就接通电源,+5V输出电压UCC为MCU提供工作电源电压。MCU接收到起动信号后就令VT4导通,使开关电源保持在接通状态,能够正常输出。当用户再次按下SB时就发出关断信号,MCU接收到信号后就执行关断程序,将喷墨打印机的打印头停在安全位置上。一旦执行完关断程序,MCU就令VT4截止,将M端悬空,开关电源进入关断模式,此时TOPSwitchFX处于低功耗状态,当UI=230VAC时芯片功耗仅为160mW。假如用作DVD中的开关电源时,关断程序还能把数据和设定状态一并存入E2PROM中,即使掉电后也不致于丢失。
查看评论 回复









