基于AS3676设计的LED照明管理技术 -
来源: 网络用户发布,如有版权联系网管删除 2018-09-08
[导读] AS3676 是高度集成的CMOS功率和照明管理单元,适嗯移动手机或其它以一节锂离子电池或3节NiMH 电池供电的设备.它集成了一个用于白背景光LED的升压DC/DC转换器,一个大功率电荷泵,一个ADC,13个电流沉,LED功能测试,一个两
AS3676 是高度集成的CMOS功率和照明管理单元,适嗯移动手机或其它以一节锂离子电池或3节NiMH 电池供电的设备.它集成了一个用于白背景光LED的升压DC/DC转换器,一个大功率电荷泵,一个ADC,13个电流沉,LED功能测试,一个两线串行接口和控制逻辑.

图1.AS3676方框图

图2.AS3676模拟LDO方框图

图3.AS3676升压DC/DC转换器方框图:电流反馈和过压保护

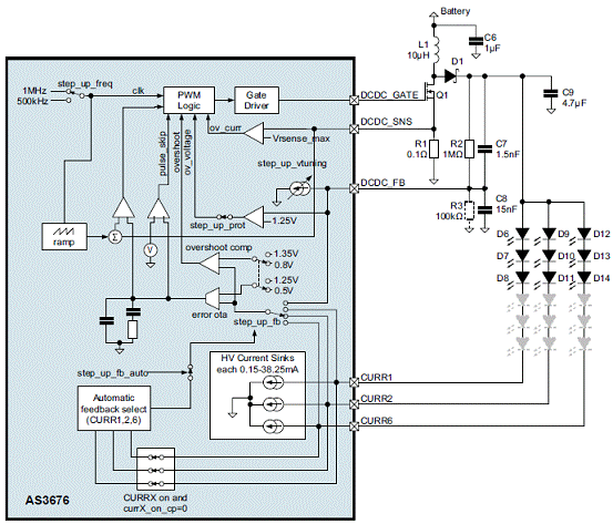
图4.AS3676升压DC/DC转换器详细方框图

图5.AS3676环境光传感器内部电路图

图6.AS3676 GPIO和VANA/GPI方框图

图7.AS3676 LED功能测试电路图

图8.AS3676自动控制LED内部电路图
外接元件列表:

查看评论 回复









