基于单片机的电子秤
秤是一种在实际工作和生活中经常用到的测量器具。随着计量技术和电子技术的发展,传统纯机械结构的杆秤、台秤、磅秤等称量装置逐步被淘汰,电子称量装置电子秤、电子天平等以其准确、快速、方便、显示直观等诸多优点而受到人们的青睐。
和传统秤相比较,电子秤利用新型传感器、高精度AD转换器件、单片机设计实现,具有精度高、功能强等特点。本课题设计的电子秤具有基本称重、键盘输入、计算价格、显示、超重报警功能。该电子秤的测量范围为0-10Kg,测量精度达到5g,有高精度,低成本,易携带的特点。电子秤采用液晶显示汉字和测量记过,比传统秤具有更高的准确性和直观性。另外,该电子秤电路简单,使用寿命长,应用范围广,可以应用于商场、超市、家庭等场所,成为人们日常生活中不可少的必需品。
一、功能描述
1、采用高精度电阻应变式压力传感器,测量量程0-10kg,测量精度可达5g。
2、采用电子秤专用模拟/数字(A/D)转换器芯片hx711对传感器信号进行调理转换,HX711 采用了海芯科技集成电路专利技术,是一款专为高精度电子秤而设计的24 位A/D 转换器芯片。
3、采用STC89C52单片机作为主控芯片,实现称重、计算价格等主控功能。
4、采用128*64汉字液晶屏显示称重重量、单价、总价等信息。
5、采用4*4矩阵键盘进行人机交互,键盘容量大,操作便捷。
6、具有超量程报警功能,可以通过蜂鸣器和LED灯报警。
7、系统通过USB电源供电,单片机程序也可通过USB线串行下载。
二、硬件设计
1、硬件方案
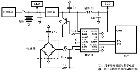
单片机电子秤硬件方案如图1所示:

图1 单片机电子秤硬件方案
称重传感器感应被测重力,输出微弱的毫伏级电压信号。该电压信号经过电子秤专用模拟/数字(A/D)转换器芯片hx711对传感器信号进行调理转换。HX711 采用了海芯科技集成电路专利技术,是一款专为高精度电子秤而设计的24 位A/D 转换器芯片,内置增益控制,精度高,性能稳定。HX711芯片通过2线串行方式与单片机通信。单片机读取被测数据,进行计算转换,再液晶屏上显示出来。
矩阵键盘主要用于计算金额。当被测物体重量得到后,用户可以通过矩阵键盘输入单价,电子秤自动计算总金额并在液晶屏显示。电源系统给单片机、HX711电路及传感器供电。
2、称重传感器
传感器是测量机构最重要的部件。称重传感器本身具有单调性,其主要参数指标是灵敏度、总误差和温度漂移。
(1) 灵敏度
称重传感器的电灵敏度为满负荷输出电压与激励电压的比值,典型值是2mV/V。当使用2 mV/V灵敏度和5 V激励电压的传感器时,其满度输出电压为10 mV。通常,为了使用称重传感器线性度最好的一段称重范围,应当仅使用满度范围的三分之二。因此满度输出电压应当大约为6mV。当电子秤应用于工业环境时,在6mV满度范围内测量微小的信号变化并非易事。
(2) 总误差
总误差是指输出误差和额定误差的比值。典型电子秤的总误差指标大约是0.02%,这一技术指标相当重要,它限制了使用理想信号调节电路所能达到的精确度,决定了ADC分辨率的选择以及放大电路和滤波器的设计。
(3) 漂移
称重传感器也产生与时间相关的漂移。
目前常用的称重传感器有电阻应变式压力传感器、电容压力传感器、压电式压力传感器。选用时应按稳定行、精度登记、寿命和安装环境要求考虑,其主要特点如下:
(1) 电容式压力传感器稳定性较差,精度和灵敏度较高,寿命较短,对环境要求苛刻,不易长距离传输。
(2) 压电式压力传感器稳定性好,精度和灵敏度高,寿命长,但大量程的压力传感器尚待进一步研究。
(3) 电阻应变式压力传感器稳定性较好,精度和灵敏度较高,寿命较长,对测量环境要求不太严格。
综上所述,选用电阻应变式压力传感器作为电子秤称重传感器是最为合适的。电阻应变式压力传感器主要由弹性体、电阻应变片电缆线等组成,内部线路采用惠更斯电桥,当弹性体承受载荷产生变形时,电阻应变片(转换元件)受到拉伸或压缩应变片变形后,它的阻值将发生变化(增大或减小),从而使电桥失去平衡,产生相应的差动信号,供后续电路测量和处理。电阻应变式传感器测量原理如图2所示。

图2 电阻应变式传感器测量原理
当垂直正压力P作用于梁上时,梁产生形变,电阻应变片R1、R3受压弯拉伸,阻值增加;R2、R4受压缩,阻值减小。电桥失去平衡,产生不平衡电压,不平衡电压与作用在传感器上的载菏P成正比,从而将非电量转化成电量输出。
R1、R2、R3和R4组成惠更斯电桥,将2对电阻应变片的阻值变化转变成输出电压,其工作原理如图3所示。
图3 测量电桥原理
3、电子秤专用24位AD转换芯片HX711及其电路
HX711 采用了海芯科技集成电路专利技术,是一款专为高精度电子秤而设计的24 位A/D 转换器芯片。与同类型其它芯片相比,该芯片集成了包括稳压电源、片内时钟振荡器等其它同类型芯片所需要的外围电路,具有集成度高、响应速度快、抗干扰性强等优点。降低了电子秤的整机成本,提高了整机的性能和可靠性。
该芯片与后端MCU 芯片的接口和编程非常简单,所有控制信号由管脚驱动,无需对芯片内部的寄存器编程。输入选择开关可任意选取通道A 或通道B,与其内部的低噪声可编程放大器相连。通道A 的可编程增益为128 或64,对应的满额度差分输入信号幅值分别为±20mV或±40mV。通道B 则为固定的32 增益,用于系统参数检测。芯片内提供的稳压电源可以直接向外部传感器和芯片内的A/D 转换器提供电源,系统板上无需另外的模拟电源。芯片内的时钟振荡器不需要任何外接器件。上电自动复位功能简化了开机的初始化过程。 HX711内部方框图如图4所示。其外部管脚如图5所示。

图4 HX711内部方框图

图5 HX711外部管脚图
图5为HX711芯片应用于计价秤的一个参考电路图。该方案使用内部时钟振荡器(XI=0),10Hz的输出数据速率(RATE=0)。电源(2.7~5.5V)直接取用与MCU 芯片相同的供电电源。通道A与传感器相连,通道B通过片外分压电阻与电池相连,用于检测电池电压。

图6 HX711计价秤应用参考电路图
本课题设计的HX711电路如图7所示:

图7 HX711电路
4、单片机STC89C52及其电路
(1) STC89C52 单片机概述
STC89C52系列单片机是宏晶科技生产的单时钟/机器周期(1T)的单片机,是高速/低功耗/超强抗干扰的新一代8051单片机,指令代码完全兼容传统8051,但速度快8-12倍,内部集成MAX810专用复位电路。
(2) STC89C52 单片机特点
l 增强型 8051 CPU,1T,单时钟/机器周期,指令代码完全兼容传统8051;
l 工作电压: 5.5V - 3.5V(5V单片机);
l 工作频率范围:0~40MHz,相当于普通8051的 0~80MHz;
l 用户应用程序空间 4K//8K/16k/32K/64K字节;
l 片上集成1280字节 RAM;
l 通用I/O口(32/36个),复位后为准双向口/弱上拉(普通8051传统I/O口);
l ISP(在系统可编程)/IAP(在应用可编程),无需专用编程器/仿真器。
l 每个I/O口驱动能力均可达到20mA,但整个芯片最大不要超过120mA;
l 可通过串口(P3.0/P3.1)直接下载用户程序,数秒即可完成一片;
l 有EEPROM功能;
l 看门狗;
l 内部集成MAX810专用复位电路(外部晶体12M以下时,复位脚可直接1K电阻到地);
l 时钟源:外部高精度晶体/时钟,内部R/C振荡器;
l 用户在下载用户程序时,可选择是使用内部R/C 振荡器还是外部晶体/ 时钟;
l 常温下内部R/C 振荡器频率为:5.0V 单片机为: 11MHz ~ 17MHz;
l 共4个16位定时器,两个与传统8051兼容的定时器/计数器,16位定时器T0和T1,没有定时器2,但有独立波特率发生器做串行通讯的波特率发生器,再加上2路PCA模块可再实现2个16位定时器;
l 外部中断I/O口4路,传统的下降沿中断或低电平触发中断,并新增支持上升沿中断的PCA模块,Power Down模式可由外部中断唤醒;
l 通用全双工异步串行口(UART) ;
l 工作温度范围:-40 ~ +85℃(工业级) / 0 ~ 75℃(商业级) ;
l 封装:PDIP-40, PLCC-44。
(3) STC89C52 单片机管脚及封装
STC89C52单片机有多种封装形式,本设计中选用40DIP封装,其管脚定义如图8所示。

图8 STC89C52 管脚图
本课题设计的电子秤的单片机应用电路如图9所示:

图9 STC89C52单片机电路
图中DOUT和PDSCK为单片机与HX711的AD转换电路交换数据的通信线。beep为蜂鸣器报警信号线,alert为报警灯信号线,RXD和TXD为串口通信线,也可以用于单片机程序的串行ISP下载。
5、液晶屏电路

图10 LCD显示电路
液晶屏电路如图10所示。LCD_CS、LCD_RES、LCD_RS、LCD_SDA、LCD_SCK为液晶模块与单片机接口的控制线。CS_ZK、SCK_ZK、SO_ZK和SI_ZK为字库和单片机接口的控制线。
该液晶为晶讯联公司的128*64汉字屏JLX12864G-086-PC显示信息。该显示模块既可以当成普通的图像型液晶显示模块使用(即显示普通图像型的单色图片功能),又含有JLX-GB2312 字库IC,可以从字库IC 中读出内置的字库的点阵数据写入到LCD 驱动IC 中,以达到显示汉字的目的。其接口引脚功能介绍:
表一 液晶模块接口引脚功能

6、矩阵键盘电路
矩阵键盘电路如图11所示:

图11 矩阵键盘电路
图中4*4矩阵键盘可以显示0-9数字、小数点和五个功能键。键盘行扫描信号为ROW1ROW4,列扫描信号为COL1COL4。行信号为输入信号,低电平有效;列信号为输出信号。当没有键按下时,即使行扫描输入低电平信号,列信号仍为高电平;当行扫描为低电平并且有键按下时,相应的列输出低电平。该低电平信号可以定位至按下键的位置。
7、声光报警电路
声光报警电路如图12所示。

图12 声光报警电路
当测量重量超过量程时,beep和alert给出低电平信号,驱动蜂鸣器鸣响,报警灯亮。
8.电源电路
本设计采用USB接口供电,电源电压5V。同时,USB接口通过内含PL2303芯片的转换电路对单片机进行程序编写。其电路原理如图所示。

图16 供电及程序下载电路
三、Protel硬件开发软件
Protel是目前国内最流行的通用EDA软件,它是将电路原理图设计、PCB板图设计、电路仿真和PLD设计等多个实用工具软件组合后构成的EDA工作平台,是第一个将EDA软件设计成基于Windows的普及型产品。它集成了软件界面、仿真功能和PLD设计和信号完整性分析,在此基础上Protel 99SE又增加了一些新的功能,用户使用更加方便灵活。Protel的功能十分强大,在电子电路设计领域占有极其重要的地位。它以其强大功能和实用性,逐渐获得广大硬件设计人员的青睐,是目前众多EDA设计软件中用户最多的产品之一。
1.Protel软件组成
Protel软件主要由电路原理图设计模块、印制电路板设计模块(PCB设计模块)、电路信号仿真模块和PLD逻辑器件设计模块等组成,各模块具有强大的功能,可以很好的实现电路设计与分析。
(1) 原理图设计模块(Schematic模块)
电路原理图是表示电气产品或电路工作原理的重要技术文件,电路原理图主要由代表各种电子器件的图形符号、线路和结点组成。图4.1所示为一张电路原理图。该原理图是由Schematic模块设计完成的。Schematic模块具有如下功能:丰富而灵活的编辑功能、在线库编辑及完善的库管理功能、强大的设计自动化功能、支持层次化设计功能等。
(2) 印制电路板设计模块(PCB设计模块)
印制电路板(PCB)制板图是由电路原理图到制作电路板的桥梁。设计了电路原理图后,需要根据原理图生设计成印制电路板的制板图,然后在根据制板图制作具体的电路板。印制电路板设计模块具有如下主要功能和特点:可完成复杂印制电路板(PCB)的设计;方便而又灵活的编辑功能;强大的设计自动化功能;在线式库编辑及完善的库管理;完备的输出系统等。
(3) 电路信号仿真模块
电路信号仿真模块是一个功能强大的数字/模拟混合信号电路仿真器,能提供连续的模拟信号和离散的数字信号仿真。它运行在Protel的EDA/Client集成环境下,与Protel Advanced Schematic原理图输入程序协同工作,作为Advanced Schematic的扩展,为用户提供了一个完整的从设计到验证仿真设计环境。
在Protel中进行仿真,只需从仿真用元器件库中放置所需的元器件,连接好原理图,加上激励源,然后单击防真按钮即可自动开始。
2.PCB板设计
(1) 定元件的封装
① 打开网络表(可以利用一些编辑器辅助编辑),将所有封装浏览一遍,确保所有元件的封装都正确无误并且元件库中包含所有元件的封装,网络表中所有信息全部大写,一面载入出问题,或PCB BOM不连续。
② 标准元件全部采用公司统一元件库中的封装。
③ ④⑥⑤元件库中不存在的封装,应自己建立元器件库。
(2) 建立PCB板框
① 根据PCB结构图,或相应的模板建立PCB文件,包括安装孔、禁布区等相关信息。
② 尺寸标注。在钻孔层中应标明PCB的精确结构,且不可以形成封闭尺寸标注。
(3) 载入网络表
① 载入网表并排除所有载入问题,具体请看《PROTEL技术大全》。其他软件载入问题有很多相似之处,可以借鉴。
② 如果使用PROTEL,网表须载入两次以上(没有任何提示信息)才可以确认载入无误。
(4) 布局
① 首先要确定参考点。
一般参考点都设置在左边和底边的边框线的交点(或延长线的交点)上或印制板的插件的第一个焊盘。
② 一但参考点确定以后,元件布局、布线均以此参考点为准。布局推荐使用25MIL网格。
③ 根据要求先将所有有定位要求的元件固定并锁定。
④ 布局的基本原则
A. 遵循先难后易、先大后小的原则。
B. 布局可以参考硬件工程师提供的原理图和大致的布局,根据信号流向规律放置主要原器件。
C. 总的连线尽可能的短,关键信号线最短。
D. 强信号、弱信号、高电压信号和弱电压信号要完全分开。
E. 高频元件间隔要充分。
F. 模拟信号、数字信号分开。
⑤ 相同结构电路部分应尽可能采取对称布局。
⑥ 按照均匀分布、重心平衡、版面美观的标准来优化布局。
(5) PCB设计遵循的规则
① 地线回路规则:

图17 地线回路规则
环路最小规则,即信号线与其回路构成的环面积要尽可能小,环面积要尽可能小,环面积越小,对外的辐射越少,接收外界的干扰也越小。针对这一规则,在地平面分割时,要考虑到地平面与重要信号走线的分布,防止由于地平面开槽等带来的问题;在双层板设计中,在为电源留下足够空间的情况下,应该将留下的部分用参考地填充,且增加一些必要的过孔,将双面信号有效连接起来,对一些关键信号尽量采用地线隔离,对一些频率较高的设计,需特别考虑其地平面信号回路问题,建议采用多层板为宜。
② 窜扰控制
窜扰(CrossTalk)是指PCB上不同网络之间因较长的平行布线引起的相互干扰,主要是由于平行线间的分布电容和分布电感的作用。克服窜扰的主要措施是:
A.加大平行布线的间距,遵循3W规则。
B.在平行线间插入接地的隔离线。
C.减少布线层与地平面的距离
③ 屏蔽保护
图18 屏蔽保护
对应地线回路规则,实际上也是为了尽量减小信号的回路面积,多用于一些比较重要的信号,如时钟信号,同步信号;对一些特别重要,频率特别高的信号,应该考虑采用铜轴电缆屏蔽结构设计,即将所布的线上下左右用地线隔离,而且还要考虑好如何有效的让屏蔽地与实际地平面有效结合。
④ 走线方向控制规则
相邻层的走线方向成正交结构,避免将不同的信号线在相邻层走成同一方向,以减少不必要的层间窜扰;当由于板结构限制(如某些背板)难以避免出现该情况,特别是信号速率较高时,应考虑用地平面隔离各布线层,用地信号线隔离各信号线。
⑤ 电源与地线层的完整性规则
对于导通孔密集的区域,要注意避免孔在电源和地层的挖空区域相互连接,形成对平面层的分割,从而破坏平面层的完整性,并进而导致信号线在地层 的回路面积增大。
四、 软件设计
1、软件流程图
本设计主程序使用了定时器,用来实现每0.5秒称重一次的功能,流程图如图19所示。键盘扫描程序如图20所示。
图19 时钟中断程序流程图 图20 键盘扫描程序流程图
主程序软件流程如图21所示。

图21 主程序流程图
3、主程序
下面介绍main.c主程序编写,其他程序略。
(1) 头文件和一些宏定义
#include
#include "lcd.h"
#include "hx711.h"
#include "keyboard.h"
//定义量程系数
#define RATIO 2114/1623
(2) 管脚、常量、变量定义
//定义标识
volatile bit FlagTest = 0; //定时测试标志,每0.5秒置位,测完清0
volatile bit FlagKeyPress = 0; //有键按下标志,处理完毕清0
volatile bit FlagSetPrice = 0; //价格设置状态标志,设置好为1。
//管脚定义
sbit LedA = P2^2;
sbit beep = P1^0;
sbit alert = P1^1;
//显示用变量
int Counter;
uchar idata str1[6] = "000000";
int i, iTemp;
//称重用变量
unsigned long idata FullScale; //满量程AD值/1000
unsigned long AdVal; //AD采样值
unsigned long weight; //重量值,单位g
unsigned long idata price; //单价,长整型值,单位为分
unsigned long idata money; //总价,长整型值,单位为分
//键盘处理变量
uchar keycode;
uchar DotPos; //小数点标志及位置
(3) 函数声明
void int2str(int, char *);
void Data_Init();
void Port_Init();
void Timer0_Init();
void Timer0_ISR () ;
void INT1_Init();
void KeyPress(uchar);
void To_Zero();
void Display_Price();
void Display_Weight();
void Display_Money();
(4) 各子程序
//整型转字符串的函数,转换范围0--65536
void int2str(int x, char* str)
{
int i=1;
int tmp=10;
while(x/tmp!=0)
i++;
tmp*=10;
}
tmp=x;
str[i]=' ';
while(i>1)
str[--i]='0'+(tmp%10);
tmp/=10;
str[0]=tmp+'0';
//重新找回零点,每次测量前调用
void To_Zero()
FullScale=ReadCount()/1000;
price=0;
//显示单价,单位为元,四位整数,两位小数
void Display_Price()
unsigned int i,j;
display_GB2312_string(5,44," ");
i = price/100; //得到整数部分
j = price - i*100;//得到小数部分
int2str(i,str1);
//显示整数部分
if (i>=1000)
display_GB2312_string(5,44,str1);
else if (i>=100)
display_GB2312_string(5,52,str1);
else if (i>=10)
display_GB2312_string(5,60,str1);
else
display_GB2312_string(5,68,str1);
//显示小数点
display_GB2312_string(5,76,".");
//显示小数部分
int2str(j,str1);
if (j<10)
display_GB2312_string(5,84,"0");
display_GB2312_string(5,92,str1);
display_GB2312_string(5,84,str1);
//显示重量,单位kg,两位整数,三位小数
void Display_Weight()
display_GB2312_string(3,60," ");
//weight单位是g
i = weight/1000; //得到整数部分
j = weight - i*1000;//得到小数部分
if (i>=10)
display_GB2312_string(3,60,str1);
display_GB2312_string(3,68,str1);
display_GB2312_string(3,76,".");
display_GB2312_string(3,84,"00");
display_GB2312_string(3,100,str1);
else if (j<100)
display_GB2312_string(3,84,"0");
display_GB2312_string(3,92,str1);
display_GB2312_string(3,84,str1);
//显示总价,单位为元,四位整数,两位小数
void Display_Money()
display_GB2312_string(7,44," ");
if (money>999999) //超出显示量程
display_GB2312_string(7,44,"-------");
return;
i = money/100; //得到整数部分
j = money - i*100;//得到小数部分
display_GB2312_string(7,44,str1);
display_GB2312_string(7,52,str1);
display_GB2312_string(7,60,str1);
display_GB2312_string(7,68,str1);
display_GB2312_string(7,76,".");
display_GB2312_string(7,84,"0");
display_GB2312_string(7,92,str1);
display_GB2312_string(7,84,str1);
//数据初始化
void Data_Init()
price = 0;
DotPos = 0;
beep = 1;
alert = 1;
//管脚配置
void Port_Init()
//定时器0初始化
void Timer0_Init()
ET0 = 1; //允许定时器0中断
TMOD = 1; //定时器工作方式选择
TL0 = 0x06;
TH0 = 0xf8; //定时器赋予初值
TR0 = 1; //启动定时器
//定时器0中断
void Timer0_ISR (void) interrupt 1 using 0
//每0.5秒钟刷新重量
Counter ++;
if (Counter >= 200)
FlagTest = 1;
Counter = 0;
//按键响应程序,参数是键值
//返回键值:
// 7 8 9 10(清0)
// 4 5 6 11(删除)
// 1 2 3 12(未定义)
// 14(未定义) 0 15(.) 13(确定价格)
void KeyPress(uchar keycode)
switch (keycode)
case 0:
case 1:
case 2:
case 3:
case 4:
case 5:
case 6:
case 7:
case 8:
case 9:
//目前在设置整数位,要注意price是整型,存储单位为分
if (DotPos == 0)
//最多只能设置到千位
if (price<100000)
price=price*10+keycode*100;
//目前在设置小数位
else if (DotPos==1) //小数点后第一位
price=price+keycode*10;
DotPos++;
else if (DotPos==2)
price=price+keycode;
Display_Price();
break;
case 10: //清零键
To_Zero();
FlagSetPrice = 0;
case 11: //删除键,按一次删除最右一个数字
if (DotPos==2)
price=price/10;
price=price*10;
DotPos--;
else if (DotPos==1)
price=price/100;
price=price*100;
else if (DotPos==0)
price=price/1000;
case 13: //确认键
FlagSetPrice = 1;
case 15: //小数点按下
DotPos = 1; //小数点后第一位
//===============main program===================//
void main(void)
Rom_CS=1;
initial_lcd();
EA = 0;
Data_Init();
Port_Init();
Timer0_Init();
//初始化完成,开中断
EA = 1;
//背光
LedA = 1;
clear_screen(); //clear all dots
display_GB2312_string(1,1,"电子秤初始化....");
display_GB2312_string(1,1,"电子秤初始化成功");
display_GB2312_string(3,1,"重量: kg");
display_GB2312_string(5,1,"单价: 元");
display_GB2312_string(7,1,"金额: 元");
while(1)
//每0.5秒称重一次
if (FlagTest==1)
//称重,得到重量值weight,单位为g
AdVal=ReadCount();
weight=FullScale-AdVal/1000;
if (weight>0x8000) weight=0;
weight=10000*weight/FullScale;
weight=weight*RATIO;
//如果超量程,则报警
if (weight >= 10000)
beep = 0;
alert = 0;
display_GB2312_string(3,60,"------");
display_GB2312_string(7,44,"--------");
//如果不超量程
//显示重量值
Display_Weight();
//如果单价设定好了,则计算价格
if (FlagSetPrice == 1)
money = weight*price/1000; //money单位为分
//显示总金额
Display_Money();
display_GB2312_string(7,44," ");
//清测试标志
FlagTest = 0;
//获取按键
keycode = Getkeyboard();
//有效键值0-15
if ((keycode<16)&&(FlagKeyPress==0))
FlagKeyPress = 1;
KeyPress(keycode);
FlagKeyPress = 0;
delay(20);
五、 下载与调试
提供例程在uVision4环境下编译,如果是其他版本uVision,只需将所有.c和.h 文件拷贝至新建项目,重新编译即可。当编译生成.hex文件后,就可以下载并进行调试了。
1、 USB转串口驱动安装
打开USB驱动文件夹下的PL2303_Prolific_DriverInstaller_v130.exe安装文件,按提示安装USB转串口驱动程序。安装完成后,插入USB下载线后,在[开始]-[控制面板]-[打印机和其他硬件]-[设备管理器],在“端口”分支下有(Prolific USB-to-Serial Comm Port(COMX)。X表示串口号,如果没有说明USB转串口驱动没有安装,须重新安装。记住括号里的COM口号。

图22 成功安装USB转串口驱动示意图
2、 下载程序
打开STC单片机下载软件文件夹,点击运行STC_ISP_V481.exe程序,出现如下界面。

图23 下载软件
正确选择MCU 类型为STC89C52,COM口(与刚才安装的COM号一致),最高波特率和最低波特率选择高速,如果不成功则尝试降低拨特率,并打开正确的.hex数据文件。
点击“Download/下载”按纽,窗口出现提示:
Chinese:正在尝试与 MCU/单片机 握手连接 ...
Connection is failure. You can try:
1.Give your MCU Power On Reset.
2.Stop operation, then re-select COM Port.
3.Because PLCC-DIP/PQFP-DIP Socket trace too long.
4.Update the STC ISP.exe version.
5.If still error, your MCU Firmware is error
or null.
Chinese:连接失败,请尝试以下操作:
1.在单片机停电状态下,点下载按钮,再给单片机上电
2.停止下载,重新选择 RS-232 串口, 接好电缆
3.可能需要先将 P1.0/P1.1 短接到地
4.可能外部时钟未接
5.因 PLCC、PQFP 转换座引线过长而引起时钟不振荡,请
调整参数
6.可能要升级电脑端的 STC ISP.exe 软件
7.若仍然不成功,可能 MCU/单片机内无 ISP 系统引导码,
或需退回升级,或 MCU 已损坏
8.若使用 USB 转 RS-232 串口线下载,可能会遇到不兼容
的问题,可以让我们帮助购买兼容的 USB 转 RS-232
串口线
仍在连接中, 请给 MCU 上电...
按下电路板上的电源按纽,保证其有个失电至上电的过程,则窗口显示开始烧录芯片。
六、 运行与使用
1、上电运行
下载完成后程序自动运行,或重上电后程序正常运行,如图23所示。
图23 上电运行图
2、键盘操作说明
4*4矩阵键盘定义如下
7 8 9 10(清0)
4 5 6 11(删除)
1 2 3 12(未定义)
14(未定义) 0 15(.) 13(确定价格)
其中:
l 键09为数字键,用于单价设定。
l 键15为小数点,也用于单价设定。
l 键10为清零键,每次测量之前,请先按清0键,以使重量和价格回零。
l 键11为删除键,逐位删除敲错的单价。
l 键13为单价确定键,按下该键则设定的单价有效,开始计算总价。
3、常用使用步骤:
l 打开电源,屏幕显示电子秤初始化成功,此时重量和单价为0,金额为空;
l 通过数字键和小数点键键入单价,完成后按下单价确定键。
l 在支架上放上待称重物体,液晶屏显示重量(单位为kg),单价(单位为元)和总金额(单位为元)。
l 称重量程为010kg,单价设定范围为0.01元9999.99元,总金额显示范围为0元9999.99元。超过量程声光报警。
查看评论 回复
"基于单片机的电子秤"的相关文章
- 上一篇:单片机应用产品设计经验---抗干扰篇1
- 下一篇:GPIO推挽输出与开漏输出的区别

