使用TOP257EN的35 W LCD显示器电源的电路设计 - 模拟电源 -
设计特色
元件数量少,效率高
能在50 °C的环境温度下提供35 W的功率
EcoSmart多模式控制技术满足能效标准
输入功率<1 W时,待机输出功率为0.55 W
在230 V交流输入时的空载功耗小于200 mW
满载时效率大于82%
采用全新薄型eSIP-7C高功率封装,可降低器件高度和PCB面积
132 kHz开关频率可降低电源磁芯材料的尺寸和成本
集成的安全及可靠性能
精确的、自动恢复且具有迟滞特性的过热关断功能使PCB板
的温度在任何条件下均维持在安全范围内
在输出短路及反馈环路开环时进入到自动重启动保护状态
输出过压保护(OVP)可针对锁存或自动恢复进行配置
输出欠压(UV)保护可以防止通电/断电时输出的不良波动
输入过压(OV)保护提高了对输入浪涌的耐受力
满足EN55022和CISPR-22 B级传导EMI要求:EMI裕量>6 dBμV
工作原理
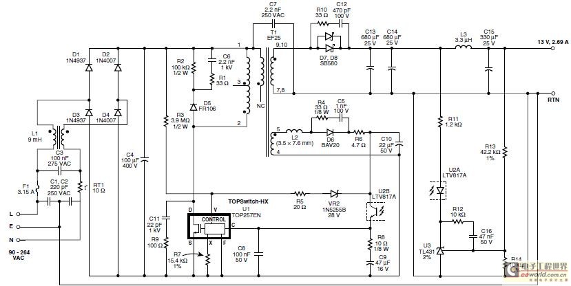
图1所示为利用TOPSwitch-HX TOP257EN (U1)设计的反激式LCD显示器电源的电路图。该电源可以在宽输入范围(90至264 VAC)内工作,为负载提供13 V, 35 W的电源。Y电容C1、C2和C7与电感L1一起提供共模滤波。差模滤波由X电容C3和大容量电容C4来提供。经滤波的交流电流入桥式整流电路。热敏电阻RT1在交流上电时可以限制浪涌电流。
当流入V引脚的电流超过25 μA时,IC U1导通。电阻R3将此输入电压阈值设定为100 V DC。
IC U1通过调节用于驱动集成开关MOSFET的PWM控制器的占空比来调整输出。U1内的控制器采用多模式控制电路,可以在不同的开关模式下进行平滑切换,因而在任何负载条件下均可达到最高效率。
D5、C6、R1和R2组成箝位电路,用于限制关断时引起的U1漏极电压。快速恢复二极管D5可以重新利用部分箝位能量;R1用于限制反向二极管电流和抑制高频振荡。

偏置绕组的输出由D6进行整流并由C10进行滤波。齐纳二极管VR2和电阻R5形成了锁存输出过压保护(OVP)电路。输出端电压的增加会导致C10上的电压增加。在过压条件下,齐纳二极管VR2击穿,电流流入IC U1的V引脚,从而触发锁存关断。关断可以是锁存,也可以是自动恢复,具体取决于R5的值。二极管D7和D8对次级侧输出进行整流。低ESR电容(C13, C14)对来自D7和D8的输出进行滤波。由L3和C15构成的二阶滤波器,可以对C13和C14之间存在开关噪声的输出进行额外滤波。
电阻R13和R14充当电位分压器,用于检测输出电压。U3通过电阻R11来驱动光耦器U2,并向U1的C引脚提供反馈信息。
设计要点
快速恢复二极管D1和D3可以降低辐射EMI(通过消除常规二极管高频关断急变固有的电压尖峰和不传导AC输入电压引起的噪声来实现的)。这两个快速恢复二极管的放置方式,可以确保其中一个会在每半个周期导通。
放置在变压器(T1)绝缘带上的Y电容C7可以降低传导EMI。对开关频率进行调制(抖动)可以降低EMI。

图 2. 空载输入功率随输入电压的变化
可以将OVP配置为锁存(如本设计)或自动恢复(非锁存)。如果采用非锁存恢复,需要将R5的值提高到5.1 kΩ。
电阻R4和C5形成了一个跨二极管D6的缓冲电路。它们与磁珠L2配合工作,可降低高频传导及辐射EMI。

图 3. EN55022 B标准的传导EMI结果。输入:230 VAC,最大稳态负载

查看评论 回复









