一种实用型的ATX电源设计 - 模拟电源 -
早期PC中的开关电源是AT电源的一统天下。AT电源的输出功率一般为150~250W,共有四路输出(+5V、-5V、+12V、-12V),另外还向主板提供一个电源正常(PG,Power Good)信号。AT电源的缺点是采用切断交流电源的方式关机,不能实现软件关机。目前随着ATX电源的普及,AT电源已淡出市场。
Intel在1997年推出了流行的ATX2.01电源标准。和AT电源相比,ATX电源主要是增加了3.3V输出电压和一个PS-ON信号。其中,3.3V电源给使用低电压的CPU供电,大大降低了主板电路的功耗。5V电源亦称辅助电源,只要插上220V交流电就有5V电压输出。PS-ON信号是主板向电源提供的电平信号,用来控制电源其他各路电压的输出。利用5V电源和PS-ON信号,即可实现软件开机/关机、网络远程唤醒等功能。当主板向电源发送的PS-ON信号为低电平时将电源启动,PS-ON为高电平时关闭电源。ATX电源的主要技术指标是输出功率、安全标准(例如我国的C CEE认证)、电磁干扰(EMI)特性、 “电源发生故障”(PF,即Power Fail)及“电源正常”信号的延迟时间等。
PC开关电源的功率必须能满足整机需要并留有一定余量。目前,PC正朝着“绿色”节能环保型的方向发展,其电源功率并非越大越好。Intel新推出的Micro-ATX标准所规定的PC电源功率只有145W,甚至可降低到90W。ATX电源现已成为PC电源的主流产品。

2 磁放大器稳压电路的基本原理
反激式开关电源中磁放大器稳压电路的基本原理如图1所示。输出电压UO经过取样电阻R1和R2获得取样电压UQ,接误差放大器的反相输入端,误差放大器的同相输入端接基准电压UREF,VDZ为稳压管,R3为偏流电阻。误差放大器将UQ与UREF进行比较后产生误差电压Ur,再经过二极管VD3接可控磁饱和电感器L1的右端。VD1为输出整流管,VD2为续流二极管。C为输出滤波电容器。L2为磁珠,用来抑制开关噪声。U1、U2、U3,分别代表L1左端、L1右端、VD1右端的电压。高频变压器一次侧的上端接直流输入高压U1,下端接功率开关管MOSFET的漏极。输出电压经过反馈电路获得的反馈信号,用来调节PWM调制器的脉冲占空比,通过改变MOSFET的通、断状态,即可实现稳压目的。

当MOSFET导通时,能量储存在高频变压器中,此时VD1截止。当MOSFET关断时,储存在高频变压器中的能量传输到二次侧。此时VD1导通,磁复位电流IG从右向左流过L1,将L1磁复位。由于二次绕组电流I2方向与IG相反,因此I2必须先将IG抵消后才能流过L2。这表明二次侧电流是从负值变为正值,然后迅速增大,使L2进入磁饱和状态并呈现低阻抗。显然,磁复位时间就是VD1开始导通的延迟时间t1。
磁放大器的时序波形如图2(a)、(b)所示。二者所对应的磁复位时间分别为t1、t2。

由图可见,改变t1,即可调节U2的占空比:D=t1/T,T为开关周期。具体讲,当磁复位时间从t1减至t2时,D ↑→UO↑。反之,当磁复位时间从t2增加到t1时,D↓→UO↓。因磁放大器具有“二次稳压”(一次稳压是由PWM调制器完成)的作用,故能对UO进行精确调节,获得高稳定度的输出电压。
3 3.3V磁放大器稳压电路的设计
PC开关电源中的3.3V磁放大器稳压电路如图3所示。磁放大器由取样电路(R24和R26)、可调式精密并联稳压器(TL43 1)、磁复位控制电路(3A/40V的PNP功率管TIP32)、可控磁饱和电感器(L4)等构成。3.3V电压经过R24和R26分压后获得取样电压UO,接至TL431的输出电压设定端(UREF),与TL43 1中的2.5V带隙基准电压进行比较后获得误差电压Ur,经R27加到VT2的基极上,VT2的集电极电流经过超快恢复二极管VD9(UF4002)流到L4的右端。输出整流管和续流二极管公用一只由安森美公司生产的MBR2045型20A/45V肖特基对管VD7,内含整流管VD7a和续流二极管VD7b。C14为输出滤波电容器。由L6、C15构成后置滤波器。

现对磁放大器的工作原理分析如下:当单片开关电源内部的MOSFET导通时,输出整流管VD7a截止,VD7b导通,由储存在C14、C15上的电能继续给负载供电。此时L4对高频开关电流呈高阻抗。当MOSFET关断时,VD7a并不立即导通,而是经过一段延迟时间才能导通。由于磁复位电流的存在,二次绕组的正向电流必须先将磁复位电流抵消掉,L2上才能流过正向电流,使L2进入磁饱和状态并呈现低阻抗,进而VD7a导通。磁复位的持续时间即阻断输出的延迟时间。此后输出被接通,除给负载供电之外,还有一部分能量储存在输出滤波电容器C14、C15中,以便在VD7a截止时能维持输出电压不变。
举例说明,当负载突然变轻而导致UO1(3.3V)输出电压升高时,取样电压UQ也随之升高,进而使误差电压Ur升高。Ur经过VT2、VD9输出的磁复位电流增大,使磁复位时间延长,输出脉冲宽度减小,使UO1又降至3.3V。反之亦然。因此,磁放大器可等效于一个脉宽调制器,通过精细调节脉冲宽度,可达到精密稳压目的。这就是磁放大器的稳压原理。
传统的铁氧体磁心采用晶态结构的材料,其原子在三维空间内做有序排列而形成点阵结构。而非晶态合金是指物质从液态(或气态)急速冷却时,因来不及结晶而在常温下原子呈无序排列状态。非晶态合金的制造工序简单,节能效果显著,它属于新型绿色环保材料。非晶态合金具有高磁导率、高矩形比、磁心损耗低、高温稳定性好等优点,这种材料适合制作可控磁饱和电感器,用于计算机的ATX电源中。
L4采用美国Metglas公司生产的MP1305P4AS型高性能非晶态合金磁环,用φ0.10mm漆包线均匀绕制7匝。常用非晶态磁环典型产品的主要参数见附表。MP1 305P4AS型号中的“13”代表外径为1 3mm(标称值), “5”代表高度为5mm(标称值)。其磁路长度为3.46cm,有效横截面积为0.057cm2,质量为1.50g,饱和磁通密度为0.57T,矩形比为0.86,电阻率为0.142μΩ·cm,磁心损耗为318mW,长期工作温度<120℃,居里点温度为225℃(超过此温度时磁滞现象会消失)。
MP1 305P4AS的B-H曲线(亦称磁滞回线)如图4所示,B代表磁通密度(单位是T),H代表磁场强度(单位是A/m),图中的实线和虚线分别对应于100kHz、200kHz开关频率。

4 145W多路输出式PC开关电源的主电路设计
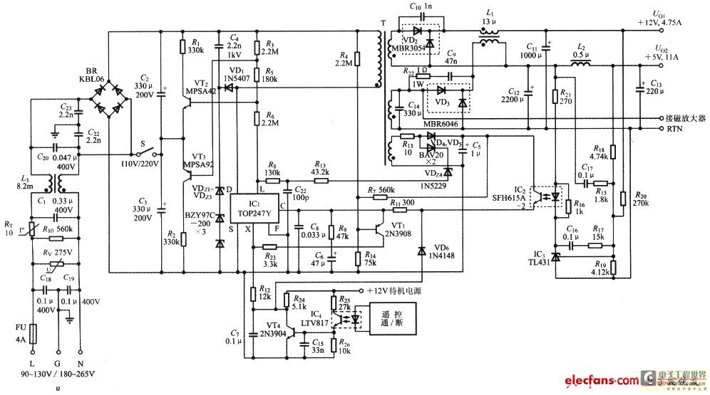
由单片开关电源集成电路TOP247Y构成145W多路输出式PC开关电源的主电路如图5所示。交流输入电压范围是90~1 30V(典型值为110V)或180~265V(典型值为220V)。3路输出分别为UO1(+1 2V,4.75A);UO2(+5V,1 1A),UO3(+3.3V,10A)。为了能与AT电源兼容,高频变压器并没有专门的+3.3V绕组,而是利用5V绕组电压,通过外部磁放大器电路获得+3.3V输出,这样可简化高频变压器的设计。利用磁放大器还能进一步提高了稳压性能。总输出功率为145W,峰值输出功率可达160W。增加了遥控通/断电路,能远程控制开关电源的通、断状态。其电源效率η≥71%。当输入功率仅为0.91W时,输出功率可达0.5W,其功耗仅为0.41W,符合在这种情况下电源功耗不得超过1W的规定。S为110V/220V交流输入电压选择开关。利用晶体管VT2、VT3、电阻R1、R2、R3、R5和R6来代替均衡电阻,构成滤波电容C2、C3的均压电路。

该电路能降低电阻损耗。在设计电路时,VT2采用MPSA42型高压NPN晶体管,VT3采用MPSA92型高压PNP晶体管,二者为互补对管,主要参数如下:U(BR)CEO=300V,IC=0.5A,PD=0.625W,hPE=25倍。当S断开时就选择220V交流电。此时C2与C3相串联,总电容量变成6601μF。

RV是压敏电阻,当电网上的浪涌电压超过275V时RV迅速被击穿,能起到钳位保护作用。RT为负温度系数的热敏电阻,在上电时起到限流保护作用。交流输入端的EMI滤波器由C18、 C19、C1,共模扼流圈L3、C20、C22、C23和R10组成。其中C1、C22和C23均为安全电容(X电容)。R10为泄放电阻,断电时可将电容上所积累的电荷泄放掉。电源启动时的欠电压值是由R3、R5和R6的总串联电阻值来决定的,当交流电源电压低于180V时禁止启动开关电源。另外,电阻R4、R14、R23和晶体管VT1还在X引脚构成一个独立的欠电压保护电路,电源被启动后允许在低于140V直流电压的情况下继续工作。R7为延迟电阻。
由二极管VD1、稳压管VDz1~VDz3、C4以及二次侧电路中的R22和C9组成“稳压管/电容复位/钳位”保护电路。该电路能提供复位电压,无论在何种情况下都能将漏极电压钳制在安全范围以内(低于600V)。高频变压器的最大磁通密度应小于0.25T。复位电路还与自动降低最大占空比(Dmax)的电路配合工作,防止高频变压器出现磁饱和现象并且避免负载短路时损坏电路。能自动降低最大占空比的电路由R8、R13,C22,VDz4和VD5构成。
遥控通/断电路由R12、C7、R24、VT4、C15、R25、R26、光耦合器IC4和VD6组成。在开启状态下,IC4的输出信号使VT4导通,X引脚就通过电阻R12、VD6和R11接控制端C。在关闭状态下,IC4和VT4处于截止状态,X引脚经过R12和R24接外部+12V待机电源,使TOP247进入关闭状态。+12V待机电源通过R24和VD6给TOP247的控制端提供电流,使开关电源的功耗降至2mW。R11为偏置电阻。
精密光耦反馈电路由光耦合器IC2(SFH615A)、可调式精密并联稳压器IC3(TL431)组成。该开关电源以5V作为主输出,12V为辅助输出。3.3V则是5V绕组电压通过外部磁放大器电路后获得的。
查看评论 回复









