适用于适配器的反激同步整流控制电路 - 模拟电源 -
随着消费类电子的发展,其外部供电电源(适配器)所消耗的电能占全球能耗的比例在急剧加大,成为不可忽视的耗能“大户”。以美国为例,每年适配器需要消耗电能3000亿度/年,占整个国家每年用电总量的11%。
在节能减排深入人心的当今,目前各国政府的法规中对外部电源的要求越来越严格。美国能源之星5.0,针对外部电源的平均效率也作出了更为苛刻的规范。

表1:输出电压Vout>6V时的电源效率。

表2:输出电压Vout<6V时的电源效率。
高功率密度,高集成度毫无疑问已经成为电子技术发展的方向,电源效率的提升不仅能减小电源的体积还能大大提高电源的可靠性。
适配器作为小功率的消费品,设计成本成为设计工程师首要考虑关键因素,Flyback结构因为电路简单,已经成为设计150W以下适配器普遍采用的电路架构。
传统采用肖特基作为整流输出的设计中,因为肖特基的壁垒电压VF的存在,使得大电流输出的情况下,消耗在肖特基上的损耗很大,不仅造成电源效率低下,更因为温度过高降低了电源的可靠性。为了解决这问题,同步整流技术应运而生,同步整流是采用通态电阻极低的专用功率MOSFET,来取代整流肖特基二极管以降低整流损耗的一项新技术。
深圳鹏源电子致力于为客户提供成本更优,效率更高的同步整流方案,为了满足客户高效高功率密度的设计需要。
准谐振(Quasi-resonance)因为谷底开通,能有效降低Flyback的开关损耗,提升效率,但需要注意的是QR临界电流模式,其导通损耗较连续电流模式(CCM)要大,所以在115Vac电压输入无PFC的情况下,QR的控制方式反而没有CCM的效率高。而且QR为变频控制,在低输入电压满载的情况下开关频率很低,这就需要更大的变压器,电源的体积受到了限制。因此,为提高效率,目前许多厂家都采用多模式控制方式,即在高压输入的情况下工作QR模式,在低压输入的情况下工作在CCM模式。众所周知,目前所有厂家的同步整流控制器都只能工作在断续或临界模式,而擎力科技所推出的同步整流控制IC采用dv/dt和预侦测专利技术,能完美自由地进行CCM/DCM同步控制,将电源的效率提高到极致。

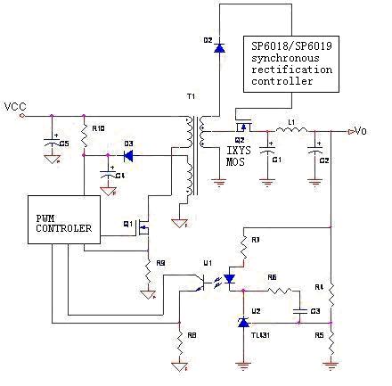
图3:适配器常用的反激同步整流控制电路。
图3为适配器常用的反激同步整流控制电路,副边采用擎力科技的SP6018/SP6019作为整流控制,结合美国IXYS的专用同步Trench Mosfet作为输出整流Mosfet,因为IXYS的Trench Mosfet具有极低的Rds(on)和Qg,能将导通损耗降到最低,并能提高电源可靠性。

图4:CCM工作波形

图5:QR工作波形
图4、5分别为工作在CCM、DCM下的同步工作波形,其中浅绿色为同步MOS的Vds波形,紫色为SP6018/SP6019输出波形。因为具有死区编程控制功能,能保证电源安全地工作在CCM模式,这也是业界唯一能出色应对连续模式的同步整流控制IC。
擎力科技同步整流的出色同步检测控制,使得客户在75W以下无PFC的电源设计时,不仅能采用低成本的CCM+SR控制方式,更能采用(CCM+QR)+SR多模式控制方式,极大低提高电源的效率并降低设计成本。
在带PFC的电源设计上,为客户提供QR+SR的控制方式,极大限度地利用同步MOS的导通时间,效率更高。
鹏源电子作为一家专业为新型能源产品配套电子零件的代理商,致力为客户提供一站式的专业化服务。公司拥有一批经验丰富的工程师并与多家研究机构有良好的合作关系,能为客户提供元器件选择、成套方案提供等增值服务,专注为客户提供高效绿色解决方案。
查看评论 回复









