基于PD69101设计的混合信号高压以太网供电方案 - 模拟电源 -
Microsemi公司的PD69101是单端混合信号高压以太网供电(PoE)驱动器,它采用以太网开关和使能网络器件在同一电缆上共享电源和数据,能检测EEE802.3af-2003兼容的受电设备(PD)和IEEE802.3at大功率设备.DC输入电压44 - 57 VDC,内置了3.3V DC稳压器,工作温度从-40°到+85℃,具有超温保护和电压监视与保护等.本文介绍PD69101主要特性,方框图以及2对和4对(数据和供电)典型应用电路图.
Microsemi’s PD69101 is a single port, mixed-signal, high-voltage Power over Ethernet driver. The device is utilized in Ethernet switches and enables network devices to share power and data over the same cable. It enables detection of IEEE802.3af-2003 compliant PDs (Powered Devices) and IEEE802.3at High Power Devices, thus, ensuring safe power feeding and disconnection of ports with full digital control and a minimum of external components. Integrating power, analog and state of the art logic, the PD69101 device fits into a single 24-pin, plastic QFN package.
A “plug and play” device, the PD69101 executes all real time functions as specified in the IEEE802.3af-2003 (“AF”) and IEEE802.3at High Power (“AT”) standards, including load detection, “AF” and “AT” classification, and using Multiple Classification Attempts (MCA).
The PD69101 :
Is designed to detect and disable disconnected ports, utilizing DC disconnection methods, as specified in the IEEE 802.3af-2003 and IEEE802.3ar-2009 standards.
Can optionally detect legacy/pre-standard PD devices.
Provides PD protection such as over-load, under-load, over-voltage, over-temperature and short-circuiting.
Supports supply voltages ranging from 44 V to 57 VDC with no need for additional power supply sources.
Is a low power device using an internal 0.3 Ω MOSFET and an external 0.5 Ω sense resistor.
The chip includes built-in internal thermal protection.
Two LEDs provide port state’s indication and port type (AF/AT).
PD69101主要特性:
Fully IEEE802.3af-2003 and IEEE802.3at-2009 compliant
Includes two-event classification
Supports pre-standard PD detection
Supports Cisco devices detection
Single DC voltage input (44 - 57 VDC)
Supports 2 Pairs and 4 Pairs (Data and Spare Power Feeding)
VMAIN Out of Range Protection
Wide temperature range: -40°to +85℃
Over-temperature protection
Low thermal dissipation (0.5 Ω sense resistor)
Includes on/off command pin
2 x direct LEDs drive
Continuous port monitoring and system data
Configurable load current setting
Configurable AT/AF modes
Configurable standard and legacy detection mode
Power soft start mechanism
On-chip thermal protection
Voltage monitoring & protection
Built in 3.3 VDC regulator
Internal power on reset
RoHS compliant
Low Rdson FET: 0.3 Ω 
图1.PD69101内部方框图
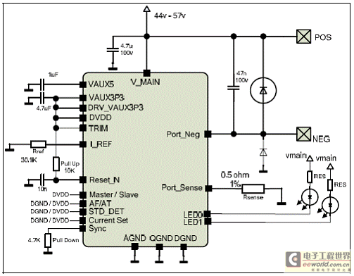
图2.PD69101典型的2对应用电路图
图3.PD69101典型的4对应用电路图
查看评论 回复









