采用DSP TMS320F28335的三相SPWM变频电源的 - 模拟电源 -
变频电源作为电源系统的重要组成部分,其性能的优劣直接关系到整个系统的安全和可靠性指标。现代变频电源以低功耗、高效率、电路简洁等显著优点而备受青睐。变频电源的整个电路由交流-直流-交流-滤波等部分构成,输出电压和电流波形均为纯正的正弦波,且频率和幅度在一定范围内可调。
本文实现了基于TMS320F28335的变频电源数字控制系统的设计,通过有效利用TMS320F28335丰富的片上硬件资源,实现了SPWM的不规则采样,并采用PID算法使系统产生高品质的正弦波,具有运算速度快、精度高、灵活性好、系统扩展能力强等优点。
系统总体介绍
根据结构不同,变频电源可分为直接变频电源与间接变频电源两大类。本文所研究的变频电源采用间接变频结构即交-直-交变换过程。首先通过单相全桥整流电路完成交-直变换,然后在DSP控制下把直流电源转换成三相SPWM波形供给后级滤波电路,形成标准的正弦波。变频系统控制器采用TI公司推出的业界首款浮点数字信号控制器TMS320F28335,它具有150MHz高速处理能力,具备32位浮点处理单元,单指令周期32位累加运算,可满足应用对于更快代码开发与集成高级控制器的浮点处理器性能的要求。与上一代领先的数字信号处理器相比,最新的F2833x浮点控制器不仅可将性能平均提升50%,还具有精度更高、简化软件开发、兼容定点C28x TM控制器软件的特点。系统总体框图如图1所示。

图1 系统总体框图
(1)整流滤波模块:对电网输入的交流电进行整流滤波,为变换器提供波纹较小的直流电压。
(2)三相桥式逆变器模块:把直流电压变换成交流电。其中功率级采用智能型IPM功率模块,具有电路简单、可靠性高等特点。
(3)LC滤波模块:滤除干扰和无用信号,使输出信号为标准正弦波。
(4)控制电路模块:检测输出电压、电流信号后,按照一定的控制算法和控制策略产生SPWM控制信号,去控制IPM开关管的通断从而保持输出电压稳定,同时通过SPI接口完成对输入电压信号、电流信号的程控调理。捕获单元完成对输出信号的测频。
(5)电压、电流检测模块:根据要求,需要实时检测线电压及相电流的变化,所以需要三路电压检测和三路电流检测电路。所有的检测信号都经过电压跟随器隔离后由TMS320F28335的A/D通道输入。
(6)辅助电源模块:为控制电路提供满足一定技术要求的直流电源,以保证系统工作稳定可靠。
系统硬件设计
变频电源的硬件电路主要包含6个模块:整流电路模块、IPM电路模块、IPM隔离驱动模块、输出滤波模块、电压检测模块和TMS320F28335数字信号处理模块。
整流电路模块
采用二极管不可控整流电路以提高网侧电压功率因数,整流所得直流电压用大电容稳压为逆变器提供直流电压,该电路由6只整流二极管和吸收负载感性无功的直流稳压电容组成。整流电路原理图如图2所示。

图2 整流电路原理图
IPM电路模块
IPM由高速、低功率IGBT、优选的门级驱动器及保护电路组成。IGBT(绝缘栅双极型晶体管)是由BJT(双极型三极管)和MOS(绝缘栅型场效应管)组成的复合全控型电压驱动式电力电子器件。GTR饱和压降低,载流密度大,但驱动电流较大;MOSFET驱动功率很小,开关速度快,但导通压降大,载流密度小。IGBT综合了以上两种器件的优点,驱动功率小而饱和压降低,非常适合应用于直流电压。因而IPM具有高电流密度、低饱和电压、高耐压、高输入阻抗、高开关频率和低驱动功率的优点。本文选用的IPM是日本富士公司的型号为6MBP20RH060的智能功率模块,该智能功率模块由6只IGBT管子组成,其IGBT的耐压值为600V,最小死区导通时间为3μs。
IPM隔离驱动模块
由于逆变桥的工作电压较高,因此DSP的弱电信号很难直接控制逆变桥进行逆变。美国国际整流器公司生产的三相桥式驱动集成电路IR2130,只需一个供电电源即可驱动三相桥式逆变电路的6个功率开关器件。
IR2130驱动其中1个桥臂的电路原理图如图3所示。C1是自举电容,为上桥臂功率管驱动的悬浮电源存储能量,D1可防止上桥臂导通时直流电压母线电压到IR2130的电源上而使器件损坏。R1和R2是IGBT的门极驱动电阻,一般可采用十到几十欧姆。R3和R4组成过流检测电路,其中R3是过流取样电阻,R4是作为分压用的可调电阻。IR2130的HIN1~HIN3、LIN1~LIN3作为功率管的输入驱动信号与TMS320F8335的PWM连接,由TMS320F8335控制产生PWM控制信号的输入,FAULT与TMS320F8335引脚PDPINA连接,一旦出现故障则触发功率保护中断,在中断程序中封锁PWM信号。

图3 IR2130驱动其中1个桥臂的电路原理图
输出滤波模块
采用SPWM控制的逆变电路,输出的SPWM波中含有大量的高频谐波。为了保证输出电压为纯正的正弦波,必须采用输出滤波器。本文采用LC滤波电路,其中截止频率取基波频率的4.5倍,L=12mH,C=10μF。
电压检测模块
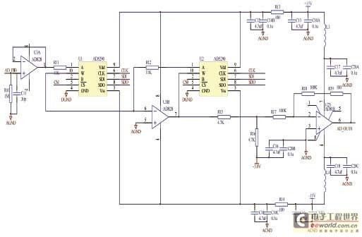
电压检测是完成闭环控制的重要环节,为了精确的测量线电压,通过TMS320F28335的SPI总线及GPIO口控制对输入的线电压进行衰减/放大的比例以满足A/D模块对输入信号电平(0-3V)的要求。电压检测模块采用256抽头的数字电位器AD5290和高速运算放大器AD8202组成程控信号放大/衰减器,每个输入通道的输入特性为1MΩ输入阻抗+30pF。电压检测模块电路原理图如图4所示。

图4 电压检测电路原理图
系统软件设计
系统上电后按照选定的模式自举加载程序,跳转到主程序入口,进行相关变量、控制寄存器初始化设置和正弦表初始化等工作。接着使能需要的中断,启动定时器,然后循环进行故障检测和保护,并等待中断。主要包括三部分内容:定时器周期中断子程序、A/D采样子程序和数据处理算法。主程序流程图如图5所示。

图5 主程序流程图
定时器周期中断子程序
主要进行PI调节,更新占空比,产生SPWM波。定时器周期中断流程图如图6所示。

图6 定时器周期中断流程图
A/D采样子程序
主要完成线电流采样和线电压采样。为确保电压与电流信号间没有相对相移,本部分利用TMS320F28335片上ADC的同步采样方式。为提高采样精度,在A/D中断子程序中采用均值滤波的方法。 对A相电压和电流A/D的同步采样部分代码如下:

数据处理算法
本系统主要用到以下算法:(1)SVPWM算法(2)PID调节算法(3)频率检测算法
SVPWM算法
变频电源的核心就是SVPWM波的产生,SPWM波是以正弦波作为基准波(调制波),用一列等幅的三角波(载波)与基准正弦波相比较产生PWM波的控制方式。当基准正弦波高于三角波时,使相应的开关器件导通;当基准正弦波低于三角波时,使相应的开关器件截止。由此,逆变器的输出电压波形为脉冲列,其特点是:半个周期中各脉冲等距等幅不等宽,总是中间宽,两边窄,各脉冲面积与该区间正弦波下的面积成比例。这种脉冲波经过低通滤波后可得到与调制波同频率的正弦波,正弦波幅值和频率由调制波的幅值和频率决定。
本文采用不对称规则采样法,即在三角波的顶点位置与低点位置对正弦波进行采样,它形成的阶梯波更接近正弦波。不规则采样法生成SPWM波原理如图7所示。图中,Tc是载波周期,M是调制度,N为载波比,Ton为导通时间。
由图7得:

当k为偶数时代表顶点采样,k为奇数时代表底点采样。
SVPWM算法实现过程:
利用F28335内部的事件管理器模块的3个全比较单元、通用定时器1、死区发生单元及输出逻辑可以很方便地生成三相六路SPWM波形。实际应用时在程序的初始化部分建立一个正弦表,设置通用定时器的计数方式为连续增计数方式,在中断程序中调用表中的值即可产生相应的按正弦规律变化的SPWM波。SPWM波的频率由定时时间与正弦表的点数决定。
SVPWM算法的部分代码如下:

PID调节算法
在实际控制中很多不稳定因素易造成增量较大,进而造成输出波形的不稳定性,因此必须采用增量式PID算法对系统进行优化。PID算法数学表达式为
Upresat(t)= Up(t)+ Ui(t)+ Ud(t)
其中,Up(t)是比例调节部分,Ui(t)是积分调节部分,Ud(t)是微分调节部分。
本文通过对A/D转换采集来的电压或电流信号进行处理,并对输出的SPWM波进行脉冲宽度的调整,使系统输出的电压保持稳定。
PID调节算法的部分代码如下:

频率检测算法
频率检测算法用来检测系统输出电压的频率。用TMS320F28335片上事件管理器模块的捕获单元捕捉被测信号的有效电平跳变沿,并通过内部的计数器记录一个周波内标频脉冲个数,最终进行相应的运算后得到被测信号频率。
实验结果
测量波形
在完成上述硬件设计的基础上,本文采用特定的PWM控制策略,使逆变器拖动感应电机运行,并进行了短路、电机堵转等实验,证明采用逆变器性能稳定,能可靠地实现过流和短路保护。图8是电机在空载条件下,用数字示波器记录的稳态电压波形。幅度为35V,频率为60Hz。

图7 不规则采样
查看评论 回复









