招聘
导航
论坛
RSS订阅
网站地图
设为首页
加入收藏
匿名投稿
登陆
|
注册
系统
Linux
|
VxWorks
|
UC/OS ii
|
Android
|
uclinux
|
nucleus操作系统
|
minitos
|
armlinux
|
处理器
DSP
|
ARM
|
FPGA
|
SOC
|
嵌入式处理器综合
|
软件
汇编
|
C/C++
|
proteus
|
protel
|
仿真
物联网
相关
GPU
|
资讯
职场
您现在的位置:
主页
>
电源
>
电源技术
> TDA16832变频空调开关电源电路原理图 - 模拟电源 -
本文所属标签:
为本文创立个标签吧:
TDA16832变频空调开关电源电路原理图 - 模拟电源 -
来源: 网络用户发布,如有版权联系网管删除 2018-09-24
进入嵌入式论坛与网友讨论>>
图
变频空调
开关电源
电路原理图
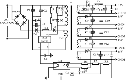
电路原理如图所示。适用于3kW以下三相变频器供电的要求。由于外围元件少,电路简单,可靠性很高。
TDA16832
本身无须散热器。
查看评论
回复
嵌入式交流网
主页
>
电源
>
电源技术
> TDA16832变频空调开关电源电路原理图 - 模拟电源 -
"TDA16832变频空调开关电源电路原理图 - 模拟电源 -"的相关文章
上一篇:
反激式变换器原理电路图 - 模拟电源 -
下一篇:
MAX1771应用的典型电路 - 模拟电源 -
RSS订阅
邮件订阅
返回频道首页
返回到首页
热门文章
♦
一种用于APFC的改进型ZVT-BOOST电路 -
♦
微波电缆组件选择 - 模拟电源 -
♦
为便携式系统设计线性锂离子电池充电器
♦
三相可控整流电路 - 模拟电源 -
♦
谐波的抑制与利用 - 模拟电源 -
♦
无变压器的三相逆变器设计方案 - 模拟
相关文章
热门文章
下一代产品所需的过流和过压电路保护 - 模拟电源 -
让高功率电源获得96%效率的交错式PFC控制器 - 模拟电
确定数据中心所需的电源容量与关键负载 - 模拟电源 -
基于AVR的铅酸蓄电池管理系统设计 - 模拟电源 -
设计高性能、低成本的笔记本电脑处理器电源 - 模拟电
面向高密度应用的高效的供电和制冷解决方案 - 模拟电
通信开关电源冷却方式对性能和使用寿命的影响 - 模拟
优化FPGA功耗的设计技术 - 模拟电源 -
便携媒体播放器的电源管理分组技术 - 模拟电源 -
UPS电源对机房的意义所在 - 模拟电源 -
论坛热帖
相关图文
替代非稳压线
采用HS7076构
基于SPV1020
3至6V可调稳
ADM1184应用
有源桥整流器
精准监控电流
专注电源/精
高压变频器的
网站地图
资讯
|
嵌入式系统
:
Linux
VxWorks
UC/OS ii
Android
uclinux
nucleus操作系统
minitos
armlinux
嵌入式处理器
:
DSP
ARM
FPGA
SOC
嵌入式处理器综合
职场
|
嵌入式仿真
:
嵌入式软件
:
汇编
C/C++
proteus
protel
论坛
|
嵌入式相关
:
GPU
物联网技术
:
广告服务
|
关于我们
|
稿件投递
|
RSS订阅
|
友情合作
|
加入我们
|
网站地图
|
联系我们
Copyright (C) 2010-2018 www.dianzixuexi.com 电子学习网
嵌入式
开发知识-大学生(电子信息)
嵌入式开发
,
嵌入式培训
,
嵌入式学习
第一门户!
围观()