LLC单路/多路输出同步整流电路 - 模拟电源 -
我们的同步整流方案非电流型,也非电压型.
1.IC是利用侦测Mosfet Vds 下将沿的斜率来控制IC 的开启,可以判断识别轻载时的噪声,避免噪声造成的误动作.同时我们的这项专利技术使我们的产品可以由客户根据自己的需要灵活设置同步整流电流启动点(负载电流0.5A,1A或其他电流以上由客户自行通过pin1和pin7间Rt来灵活设定),使我们的同步整流方案不仅解决重载的效率提升,在轻载,中载都有很高效率.
2.在CCM和DCM模式下都能工作,并且on-time duty 跟随电路自动转换, 完全打开,无论110V / 220V,全电压输入皆可适用,高效.不用增加成本和同步整流Mosfet并联萧特基进行辅助.
3.通过coil波形和内部波形比较进行关断时间预测,自动侦测关断Mosfet , 可以完全将coil的能量做有效的转换. 可以避免不必要的能量浪费. switch的损失,常因为波形 raise time / falling time的延迟 , 造成不必要的 swithing loss . 而Syncpower 可以通过prediction pin 来调节来减少这种种损失.这是我们的专利技术,其他公司没有的.但这对做同步整流很关键,因为若Mosfet关断不及时,轻者效率不能提升多少,重则要炸机.
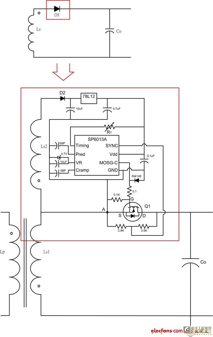
4.方案容易移植.如果已有萧特级整流的电路,基本不用改动初级次级电路元件结构和参数,只需去掉原有的萧特基二极管换上我们的同步整流方案就能完成方案移植.
5.对Mosfet 的Rds(on)的选择没有限制.单颗IC可以直接驱动Ciss 8000PF左右的Mosfet.并且IC温升低,同时IC 是CMOS 制程,此种半导体制程工艺的产品IC工作特性随温度的变化小,更利于在周围环境温度比较高的情况下工作.
下面是我们的一些方案介绍,
反激电路:
a.单路输出,mosfet接在lowside:

b.双路输出:


正激电路:
a.SP6002常规应用:


c.低成本方案,利用多数正激电路续流二极管与导向二极管的损耗比约为70%:30%,解决主要损耗.特别适合80plus 的250W-400W 的ATX PC power,12V/5V两组是正激双反馈的同步整流改造减少次级损耗.

查看评论 回复









