HDLC的FPGA实现方法 -
[导读] 1 引言 HDLC(High-level Data Link Control Procedures, 高级数据链路控制规程)广泛应用于数据通信领域,是确保数据信息可靠互通的重要技术。实施HDLC的一般方法通常是采用ASIC(Application Specific Integr
1 引言
本文引用地址: http://www.21ic.com/app/eda/201204/117135.htm
HDLC(High-level Data Link Control Procedures, 高级数据链路控制规程)广泛应用于数据通信领域,是确保数据信息可靠互通的重要技术。实施HDLC的一般方法通常是采用ASIC(Application Specific Integrated Circuit,特定用途集成电路) 器件和软件编程等。
HDLC的ASIC芯片有Motorola公司的MC92460、ST公司的MK5025、Zarlink公司的MT8952B等。这些集成电路使用简易,功能针对性强,性能可靠,适合应用于特定用途的大批量产品中。但由于HDLC标准的文本较多,ASIC芯片出于专用性的目的难以通用于不同版本,缺乏应用灵活性。例如CCITT、ANSI、ISO/IEC等都有各种版本的HDLC标准,有的芯片公司还有自己的标准,对HDLC的CRC(Cyclical Redundancy Check,循环冗余码校验)序列生成多项式等有不同的规定。况且,专用于HDLC的ASIC芯片其片内数据存储器容量有限,通常只有不多字节的FIFO(先进先出存储器)可用。对于某些应用来说,当需要扩大数据缓存的容量时,只能对ASIC芯片再外接存储器或其它电路,ASIC的简单易用性就被抵销掉了。 HDLC的软件编程方法功能灵活,通过修改程序就可以适用于不同的HDLC应用。但程序运行占用处理器资源多,执行速度慢,对信号的时延和同步性不易预测。对于多路信号的HDLC应用,处理器的资源占用率与处理路数成正比,所以软件HDLC一般只能用于个别路数的低速信号处理。
FPGA(Field Programmable Gate Array, 现场可编程门阵列)采用硬件技术处理信号,又可以通过软件反复编程使用,能够兼顾速度和灵活性,并能并行处理多路信号,实时性能能够预测和仿真。FPGA芯片虽成本略微高于ASIC芯片,但具有货源畅通、可多次编程使用等优点。目前FPGA单片所含的逻辑门和片上存储器的容量越做越大,百万门级的可编程逻辑芯片已成为寻常产品。在中小批量通信产品的设计生产中,用FPGA实现HDLC功能是一种值得采用的方法。正是有鉴于此,Innocor、Xilinx等公司推出了能在FPGA中实现HDLC功能的IP Core(Intellectual Property Core,知识产权核),但这些IP Core需要付费购买许可(License)才能使用,且在应用中受到各种限制。
从HDLC的基本定义出发,通过对FPGA设计输入的模块化描述,介绍一种能够在可编程逻辑芯片中实现HDLC功能的方法。
2 HDLC的帧结构和CRC校验
HDLC规程主要由帧结构、规程要素、规程类别三个部分组成[1]。为了使FPGA的设计能够实现HDLC的基本功能并能按照各项标准的规定灵活采用不同的CRC校验算法,首先回顾一下HDLC基本的帧结构形式。
HDLC是面向比特的链路控制规程,其链路监控功能通过一定的比特组合所表示的命令和响应来实现,这些监控比特和信息比特一起以帧的形式传送。
以下是ISO/IEC 3309标准规定的HDLC的基本帧结构。

其它的HDLC标准也有类似的帧结构。每帧的起始和结束以7E(01111110)做标志,两个7E之间为数据段(含地址数据、控制数据、信息数据)和帧校验序列。帧校验采用CRC算法,对除了插入的零以外的所有数据进行校验。为了避免将数据中的7E误为标志,在发送端和接收端要相应地对数据流和帧校验序列进行插零及删零操作。
各种HDLC间的区别之一是帧校验序列的CRC算法不同,这种不同表现在几个方面:
a. 帧校验序列的位数不同,如16位和32位等。
b. CRC生成多项式不同,如对于16位的CRC,CCITT V.41标准的多项式是x16 + x12 + x5 + 1,ANSI CRC-16标准的多项式是x16 + x15 + x2 + 1等。
c. CRC序列的初始化条件不同,如可以初始化为全0、全1等。
d. CRC计算结果的处理方式不同,如可以直接把CRC结果发送,或对CRC结果取反后再发送等。
e. 对接收到的数据做CRC校验时,合格判据不同。因为有了上述的不同处理,自然会得到不同的结果,由此造成合格判据不同。例如有的标准以校验结果1D0F判为无错误[2]。而有的ASIC芯片以校验结果F0B8判为无错误[3]。
显然,对于这些应用,可编程逻辑芯片正可以发挥自己的特长。
3 用FPGA实现HDLC功能的原理框图
对FPGA器件进行功能设计一般采用的是Top to Down(从顶到底)的方法,亦即根据要求的功能先设计出顶层的原理框图,该图通常由若干个功能模块组成。再把各个模块细化为子模块,对较复杂的设计还可把各子模块分成一层层的下级子模块,各层的功能可以用硬件描述语言或电路图来实现。
图2即为一个典型的单路双向HDLC电路的顶层电原理图设计实例。
从图中可以看出,该电路由接口模块interface、HDLC数据发送模块transmitter和HDLC
数据接收模块receiver三部分组成。当需要多路HDLC收发器时,可将若干个transmitter模块和receiver模块组合使用。以下分别对这几个模块做简要说明。

图2
3.1 接口模块interface
interface模块的主要功能是:向FPGA提供时钟;通过数据、地址总线和读写信号向FPGA读写并行数据;产生和处理中断信号。
在本例中,时钟是24.576MHz。时钟的频率越高,就可以处理更高速的数据信号,但相应的芯片功耗和价格要高一些。时钟频率还和HDLC的数据收发速率有关,一般选时钟频率正好是HDLC数据速率的整数倍,以便简化HDLC 收发器定时电路的设计。
数据总线的宽度取决于所使用的外部CPU类型。由于目前较多使用的是16位的单片处理器,因此这里采用16位的数据总线cpu_data[15..0]。当然也可以根据需要采用8位或32位的数据总线。
地址总线的宽度主要取决于HDLC所需要的数据缓存区的大小。例如,设计16路双向HDLC收发器,每个收发器要缓存256字节的数据,在使用16位数据总线时可求得地址总线的宽度至少应有12位。由于外部CPU要对FPGA实施一些控制功能,FPGA中还要考虑留出一定的地址来安排命令寄存器和状态寄存器,所以实际所需的地址总线还要再宽一些。如果HDLC的路数很多,缓存器又定得很大,FPGA内部的地址宽度会超过外部CPU可提供的地址宽度,这时可以向FPGA的特定寄存器写入数据锁存后作为内部地址来扩展地址总线。
对于外部CPU来说,FPGA可以看成是一个普通芯片,通过片选CS/、读写信号RD/和WR/,就可以选中FPGA并对其进行读写操作。
当FPGA需要向CPU传递信息时,中断信号输出端interrupt/ 变为低电平,CPU响应后可到FPGA中的状态寄存器去读取详细的中断信息并做出相应的处理。
3.2 HDLC数据发送模块transmitter
transmitter模块的主要功能是:对本路HDLC数据发送时钟tx_clk整形后产生内部发送时钟inter_tx_clk, 产生锁相于inter_tx_clk的FPGA工作时钟tx_op_clk;锁存外部CPU写入的发送数据并按指定时序启动发送;在发送数据段前加上7E起始标志;对发送数据逐位做CRC计算并将计算结果附在发送数据之后;对包括CRC计算值在内的数据进行插零操作并附上7E结束标志把结果输出。
transmitter模块由发送定时子模块tx_timer、发送数据子模块tx_data、标志发生器子模块7e_generator、发送CRC计算子模块tx_crc、数据插零子模块zero_insert等组成,见图3。
HDLC的数据发送时钟tx_clk由外部电路提供(在必要时也可把这些外部电路综合进同一片FPGA),工作时钟op_clk的频率比数据发送时钟高出几倍并锁相于数据发送时钟,能以高于比特发送的速度执行对数据的操作。

图3
待发送数据是由外部CPU通过interface模块写入指定地址的缓冲存储器的。在HDLC中,可以选用的缓冲存储器类型有FIFO(先进先出)存储器、DPRAM(双端口RAM)存储器、移位寄存器等。在本设计中,发送数据的存储使用的是数据锁存移位寄存器。使用这种寄存器的优点是:写入的待发送数据经锁存后,可在任何时候(包括正在发送时)对数据的任何部分读出检查,并且数据可直接串行移位做CRC计算,简化FPGA设计。这种寄存器由数据锁存器和串行移位寄存器两部分组成,占用芯片资源较多,但对于有大量片上存储器可用的FPGA 芯片来说,这点是不成问题的。
7E标志加在发送数据段的前后,其时序由tx_timer确定。在发送启动时,先发7E再发数据。
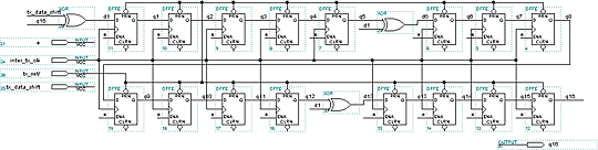
发送CRC计算子模块tx_crc由16个带赋能端e的D触发器组成,其电路图见图4,可用来按照x16 + x12 + x5 + 1的生成多项式进行16位CRC计算。该电路的原理可参看数据通信教科书,此处不再赘述,仅说明几点:
a. 如果要改变CRC的位数,只要改变D触发器的数量。
b. 如果要改变CRC生成多项式,仅需将多项式中非零系数项对应的D触发器的输出与d1信号异或后送至下一个D触发器的输入。
c. 通过给D触发器的PRN端或CLRN端置0,就可改变CRC计算的初始值。
这个例子可说明用FPGA设计的CRC电路具有极大的灵活性。

图4
发送的数据经CRC计算并将计算结果附在数据后面,再经插零后附上7E标志就可输出。插零操作由子模块zero_insert完成。子模块tx_data监视着每一个串行移出的数据,当发现数据流中出现五?quot;1时,就输出控制信号1f_detect/ 暂停数据移位,此时子模块zero_insert向数据流插入一个0比特。
子模块tx_data中存储着待发送数据的比特长度值,并随时和已发送数据的比特长度值比较。当出现两者相等的情况时,判定为数据发送完毕,子模块tx_crc停止CRC计算并把计算结果输出。再经过16个数据时钟后,子模块7e_generator发出7E作为结束标志,同时向接口模块interface发出tx_data_empty信号表示数据发送结束。
3.3 HDLC数据接收模块receiver
receiver模块的主要功能是:产生与本路HDLC接收数据时钟同步的FPGA工作时钟;在接收的数据流中检测有无7E标志;当检测到数据流中有1F信号时,对数据进行删零操作;对经删零后的数据进行CRC校验;把接收到的数据进行串/并转换并存入双端口RAM;当接收到结束标志后,检查CRC校验值是否正确,向interface模块发出rx_data_ready信号。
receiver模块由接收定时子模块rx_timer、接收数据子模块rx_data、标志检测子模块7e_detector、数据删零子模块zero_delete、接收CRC校验子模块 rx_crc等组成,见图5。
对比receiver模块和transmitter模块,虽然两者一些子模块的功能是相逆的,但其原理是类似的,因此不再重复说明。
在receiver模块中采用了双端口RAM来作为HDLC接收数据缓存器,因此FPGA内部向双端口RAM写入数据和FPGA外部向双端口RAM读出数据可以分别通过两个端口独立的数据地址总线同时进行。

图5
限于篇幅,以上所述仅为设计HDLC电路的大致框架,许多细节已被省略了。
4 应用实例
根据上述设计方法,已成功地在可编程逻辑芯片上实现了多路HDLC的设计。
设计输入在Altera公司的MAX+plus II[4] 10.0版本的软件平台上进行。首先考虑拟设计的电路有多少路HDLC收发器、需要多少内部存储器、工作速率多少、对外部处理器的接口有何要求等。根据这些考虑,以电路图和AHDL语言结合的方法进行设计输入。对于时序电路,主要采用电路图输入的方法;对于地址译码等功能电路,采用AHDL语言描述;对于存储器、锁存器及移位寄存器等,尽量采用MAX+plus II中LPM(参数化模块库)提供的模块来实现。全部设计输入完成后,对设计进行编译、仿真。在波形仿真器内给定输入信号,检查输出的波形是否符合设计预期。反复多次进行修改,确认无误后可将设计结果下载到FPGA芯片。
FPGA芯片选用的是Altera公司的ACEX 1K系列[5]。该系列是Altera公司面向通信和消费类数字产品推出的低功耗、高密度的高性能FPGA集成电路,具有可与ASIC相比拟的价位。ACEX 1K系列器件内部采用基于LUT的架构,最大逻辑门数为10万门;可提供的片内存储器最大为49152比特;最小时延仅数纳秒,实际电路总时延在数十纳秒左右;能够满足一般HDLC的要求。ACEX 1K系列FPGA器件工作电压为2.5伏,I/O接口电压可选为2.5伏或3.3伏,配置芯片可选Altera公司的EPC1型。
设计出的具有多路HDLC功能的FPGA芯片已应用于船舶AIS(Automatic Identification System,自动识别系统)样机的无线数据通信链路中,成功实现了双向数据通信。
5 结束语
FPGA提供了一种取代ASIC芯片的选择,以上所述仅是用FPGA实现HDLC功能的一个简单介绍。在通信产品的设计中,如果原已使用了可编程逻辑芯片来实现某些功能的话,只要改用更大容量的FPGA芯片,就可以将类似于HDLC这样的功能都集成进去。如使用Altera 公司的Quartus II软件来进行同类设计,则功能更强大,更能支持Top to Down的设计方法,并且支持Cyclone等大规模FPGA芯片。此外,Xilinx公司新推出90纳米工艺的Spartan-3系列低成本FPGA芯片,也可作为取代ASIC的一种选择。显然,FPGA在通信技术中的应用十分值得重视,并正受到越来越多的关注。(2003.11)
参考文献
1 张德民. 数据通信,P.194. 北京:科学技术文献出版社,1997.8
2 ISO/IEC 3309: Information technology-Telecommunications and information exchange between systems-High-level data link control (HDLC) procedures-Frame structure, P.4. Switzerland: International Electrotechnical Commission, Jun 2002
3 Zarlink Semiconductor. MT8952B HDLC Protocol Controller, P.3-64. March 1997
4 Altera Corporation. MAX+plus II, Version 10.0, Sep 2000
5 Altera Corporation. ACEX 1K Programmable Logic Family Data Sheet, Altera Digital Library,Version 3,2001
查看评论 回复









