基于FPGA的高速数据采集系统的设计 -
[导读]
目前,在数据采集系统的硬件设计方案中,有采用通用单片机和USB相结合的方案,也有采用DSP和USB相结合的方案,前者虽然硬件成本低,但是时钟频率较低,难以满足数据采集系统对速度要求;后者虽然可以实现高速传输,但DSP价格过于昂贵。而利用FPGA和USB接口芯片结合的方案,具有功耗低、时钟频率高、速度快、效率高、组合形式灵活等特点,是单片机和DSP所无法比拟的。
本文引用地址: http://www.21ic.com/app/eda/201807/799928.htm
系统总体方案
根据本系统要实现的功能,该系统硬件部分采用“信号调理电路+A/D转换电路+FPGA+USB 2.0接口芯片”的模式加以设计。系统采用可编程逻辑器件FPGA控制信号调理电路的工作,同时控制A/D转换器采样,这样通过硬件描述语言来描述可以使硬件设计如同软件一样灵活,并且FPGA可重复编程的特性提高了工作效率和设计的灵活性。另外系统所需的高速缓存FIFO是由USB 2.0接口芯片的片内资源来实现的,这样做可以降低系统成本、提高系统可靠性。USB 2.0接口芯片的固件程序由集成在芯片内的增强型8051单片机进行控制,固件程序存放在主机上,在系统上电后通过上位机驱动程序下载到芯片内部的RAM内。系统的总体方案如图1所示。

图1 数据采集系统结构图
整个硬件电路的工作流程是:当上位机发来数据采集请求,FPGA就开始启动对信号调理模块和A/D采样控制模块的控制。经过A/D转换后的数据按照一定的时序发送到USB 2.0接口芯片的端口FIFO里面,然后再把数据通过USB总线传输给上位机。
系统硬件设计与实现
本数据采集系统的硬件设计主要是基于USB 2.0的硬件数据采集卡的设计。此采集卡的作用是首先用A/D转换器对输入的电路实验数据进行采样量化,然后将采样得到的数据通过USB 2.0总线传送到上位机,以便进行后续处理。
主控芯片简介
Altera公司的Cyclone II FPGA是基于Stratix II的90nm工艺推出的低成本FPGA,由于增加了DSP硬件块,在芯片总体性能上要优于Cyclone系列器件,而在成本上却仍维持Cyclone系列低成本的优点。本设计选用了Cyclone II系列中的EP2C5Q208芯片,其逻辑单元有4608个,M4K RAM有26个,锁相环有2个、乘法器模块有13个,最大用户可用I/O引脚为142个,可以满足本设计的需要。图2为EP2C5Q208的外围连接电路框图。

图2 主控芯片连接框图
电源电路
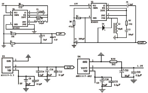
设计电源电路之前,首先对系统中各器件所需电源的需求情况进行分析,电源电路需要提供5种直流电压才能满足系统对电源的需求:FPGA的供电电压是3.3V和1.2V;信号调理电路电压为+12V和-12V;A/D转换器ADC0809所需要的电压为5V;USB 2.0接口芯片CY7C68013需要3.3V供电。而系统只有USB总线能提供+5V电压,因此需使用开关电源进行电压转换。电压转换电路如图3所示。

图3 电源电路
信号调理电路
信号调理电路的作用是对微弱的输入信号进行适当的调理,使其电压范围在0~5V之间,从而满足A/D转换芯片的输入电压的要求。本调理电路中采用了运算放大器芯片AD827。该芯片最高带宽为50MHz,芯片内部集成2片运放,分别用来进行信号的放大平移和衰减。信号调理电路如图4所示。

图中左半部分为第一个环节,这个环节输入电压V1,输出电压为V2,对于微弱的输入信号,可以经过调理达到正常电平范围之内。右半部分为第二个环节,这个环节是信号的衰减环节,若第一个环节得到的电压幅值较大,超过了0~5V的电压范围,则可以将此信号在第二个环节进行衰减。第二个环节的最大增益为1,通过调节电位器,可以使信号最小衰减为0。这样,信号经过信号调理电路之后,就可以满足A/D采样的要求了。
A/D采样电路
经过调理后的模拟信号需要经A/D转换芯片进行采样、量化、编码,然后将编码后的数据经过USB 2.0接口芯片传送至USB主机,A/D采样电路是整个数据采集电路的关键部分。本设计所使用的A/D采样芯片是ADC0809转换芯片,它是通过采样逐次逼近的方法完成A/D转换的。ADC0809由单一+5V电源供电,片内带有锁存功能的8路模拟多路开关,可以对8路0~5V的模拟信号分时进行转换。A/D转化器电路的连接如图5所示,其中,参考电压VREF+接+5V,VREF-接地,输入模拟电压范围为0~5V。

图5 A/D采样电路

图6 从属FIFO模式连接框图
USB 2.0接口电路
Cypress公司的EZ-USB FX2系列芯片是世界上第一个集成了USB 2.0协议的微处理器,它支持12Mb/s的全速传输和480Mb/s的高速传输,可使用4种USB传输方式。本系统采用EZ-USB FX2系列中CY7C68013-56PVC芯片。该芯片集成了USB 2.0收发器、串行接口引擎SIE(Serial Interface Engine)、8.5KB的RAM、4KB的FIFO存储器、I/O口、通用可编程接口GPIF(General Programmable Interface)。
由于在EZ-USB FX2的内部嵌入了增强型的8051,所以一般的数据传输都可以通过8051来控制实现,但是因为8051本身的工作频率较低,限制了与外围电路之间的数据传输速度的进一步提高。虽然这种限制在12Mb/s的全速模式下不是很明显,但是当数据传输速度提升到高速时,8051将成为系统的带宽瓶颈。为此,本设计选择采用了从属FIFO接口模式进行传输,这样8051就不会参与数据的传输,但它可以通过FIFO或RAM的方式访问所传输的数据。由于篇幅限制,在此只给出其连接框图。
系统软件设计
本系统软件的设计主要包括A/D转换控制程序、USB设备固件程序(Firmware)、主机USB设备驱动程序、主机端应用程序和远程客户端应用程序几个模块。系统的软件构成框图如图7所示。

图7 系统软件设计框图
A/D转换控制程序主要是控制A/D转换芯片的工作时序,然后把转换完成后的数字信号发送到FPGA内部。本设计的该程序部分是在可编程逻辑器件FPGA中实现的。
芯片CY7C68013的固件程序负责处理PC机发来的各种USB请求,以完成主机和外围电路之间的数据传输,例如,完成对接口芯片的I/O端口和存储单元的初始化;设置CPU时钟频率,配置相应端点的工作状态;初始化工作模式和数据传输方式;响应各种主机发送来的请求等。
设备驱动程序的主要功能是使Win32应用程序能够正确访问本采集电路的硬件设备。本系统设计的设备驱动程序是以Microsoft的设备驱动开发包DDK(Device Driver Kit)为开发工具,以微软驱动模型WDM(Windows Driver Model)的形式编写的。应用程序通过API函数发出相应命令以后,设备驱动程序以I/O请求包IRP(I/O Request Packets)的形式封装该命令,并把它传递给底层的总线驱动程序USBD(Universal Serial Bus Driver),从而达到与硬件设备进行通信的目的,最后总线驱动程序给上层驱动程序返回一个状态信号来告知本次通信是否成功完成。
主机端应用程序的主要功能是接收硬件设备发送的数据,并且把采集到的数据进行显示和存储。
结论
本文主要完成了一种高速数据采集系统的设计,该数据采集系统利用高性能FPGA、高速A/D转换器、高速USB 2.0接口芯片,是一种具有高速USB接口的外置式数据采集卡,信号的处理都是在PC机上完成的,这样不仅缩小了电路体积,提高了系统的稳定性,而且节约了系统成本。
查看评论 回复









