开关电源电磁干扰分析及其抑制 -
[导读]摘要:在介绍反激式开关电源及其性能的基础上,讨论了该电源中的网侧谐波及抑制,开关缓冲、光电隔离等问题。 关键词:噪声;高次谐波;电磁干扰 0 引言 功率开关器件的高额开关动作是导致开关电源产生电磁干
摘要:在介绍反激式开关电源及其性能的基础上,讨论了该电源中的网侧谐波及抑制,开关缓冲、光电隔离等问题。
本文引用地址: http://www.21ic.com/app/eda/201102/77279.htm
关键词:噪声;高次谐波;电磁干扰
0 引言
功率开关器件的高额开关动作是导致开关电源产生电磁干扰(EMI)的主要原因。开关频率的提高一方面减小了电源的体积和重量,另一方面也导致了更为严重的EMI问题。如何减小产品的EMI,使其顺利通过FCC或IEC1000等EMC标准论证测试,已成为目前急须解决的问题。
1 EMI分析
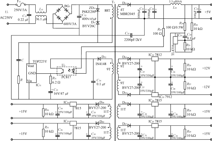
具体电路如图1所示。
图1 Flyback反激式电源电路
输入为交流220V,经功率二极管整流桥变为直流作为反激变换器的输入,输出为三组直流:+5V,15V,12V,另外有一辅助电源5V,用来给光耦PC817供电。控制电路用反馈控制,选用TOPSwicth系列的TOP223Y芯片。
开关电源工作时,其内部的电压和电流波形都是在非常短的时间内上升和下降的,因此,开关电源本身是一个噪声发生源。开关电源的干扰按噪声源种类分为尖峰干扰和谐波干扰两种。使电源产生的干扰不至于对电子系统和电网造成危害的根本办法是削弱噪声发生源,或者切断电源噪声和电子系统、电网之间的耦合途径。
本电路中,交流输入电压Ui经功率二极管整流桥变为正弦脉动电压,经电容C12平滑后变为直流,但电容电流的波形不是正弦波而是脉冲波。如图2所示。
图2 电容侧的电流电压波形
由图2中电流波形可知,电流中含有高次谐波。大量电流谐波分量流入电网,造成对电网的谐波污染。另外,由于电流是脉冲波,使电源输入功率因数降低。
2 EMI的抑制
2.1 高次谐波的抑制
在电路中采用共模扼流圈L11来抑制高次谐波。
对开关电源二根进线而言,存在共模干扰和差模干扰,如图3(a)及图3(b)所示。
(a)差模干扰 (b)共模干扰
图3 电源进线的共模干扰和差模干扰
在差模干扰信号作用下,干扰源产生的电流i,在磁芯中产生方向相反的磁通Φ,磁芯中等于没有磁通,线圈电感几乎为零。因此不能抑制差模干扰信号。
在共模干扰信号作用下,两线圈产生的磁通方向相同,有相互加强的作用,每一线圈电感值为单独存在时的两倍。因此,这种接法的电磁线圈对共模干扰有很强的抑制作用。
电路中在电网与整流桥之间插入一共模扼流圈,该扼流圈对电网频率的差模网侧电流呈现极低的阻抗,因而对电网的压降极低;而对电源产生的高频共模噪声,等效阻抗较高,因而可以得到希望的插入损耗。
2.2 扼流圈L11与C11组成低通滤波器
扼流圈L11的等效电感为L,以电源端作为输入,电网方向作为输出,则电路图如图4所示。
图4 输入输出关系
其传递函数为
G(s)=
=
(1)
幅值为
A(ω)=|G(jω)|=
(2)
相位为
L(ω)=201gA(ω)=-201g
(3)
在低频段ω<<
时,A(ω)≈1,L(ω)≈0
在高频段ω>>
时,A(ω)≈
,L(ω)≈-401gωLC11如图5所示。由此可见,以上LC网络组成的低通滤波器,可滤除ω0=1/LC11以上的高次谐波。
图5 低通滤波器幅频响应
2.3 共模和差模滤波器方案
本电路主要的EMI问题是电源噪声传入电网,将原来的共模扼流圈L11与电容C11及C12组成的滤波电路变为如图6所示电路。L1,L2,C1可除去差模干扰,L3,C2,C3可除去共模干扰。L1,L2为不易磁饱和的材料;C1可选陶瓷电容;L3为共模扼流圈;选定C=C2=C3及截止频率fo,则可根据L3=1/〔(2πfo)2C〕计算L3;选定C1及截止频率fo,可根据L1=L2=1/〔2(2πfo)2C1〕计算L1及L2。
图6 新的滤波电路
2.4 缓冲电路
由于开关的快速通断,开关电流、电压波形为脉冲形式,产生噪声污染,增大了电源输出纹波,影响了电源的性能。
在电路中,输入为交流220V,经整流后电容上的电压约为交流有效值的1.2~1.4倍,即最大时为Ucm=220×1.4=308V。另外,变压器副边折合到原边的电压Up=Un×88/9,Un取副边第一绕组的电压,一般为9V左右,使稳压输出为5V。则Up=88V。因此,开关关断时所要承受的总电压Ut=Ucm+Up=308+88=396V。可见有必要对开关进行过压保护。电路选用的TOPSwitch开关芯片,其内部有过压保护和缓冲电路。为保险起见,还增加了外部的缓冲电路,由R和C组成。
未加入缓冲电路和加入缓冲电路之后开关管电压ut和管电流ic及关断功耗pt的波形如图7(a)及图7(b)所示。加RC缓冲电路后,开关电压上升速率变慢,噪声减弱,抑制了EMI,并且开关功耗变小,使管子不致因过流过热而损坏。缓冲电路中的R在开关开通,电容C放电时起限流作用,避免对开关管的冲击。

(a)没加缓冲电路的波形(b)加缓冲电路的波形
图7 开关管电压和电流波形
对于开关开通时的电流冲击,由于有变压器原边线圈Np的限流,在电路中没加限流电感。
2.5 光电隔离
Flyback电路中使用PC817光耦对主电路和控制电路进行隔离。电源电路中,开关的控制非常重要,精度、稳定性要求高,且控制电路对噪声敏感,一旦有噪声,控制电路中的控制信号就会紊乱,严重影响电源的工作和性能。因此,用PC817将电源中的两部分进行隔离,这样便防止了噪声通过传导的途径传入到控制电路中。
3 结语
通过EMI分析及采用相应的抑制方法,设计的开关电源具有抗电磁干扰性强,电源稳定性高的特点。在缝纫机伺服控制系统中,满足了对三菱模块(IPM)的驱动控制,使电机运行安全可靠、稳定。
查看评论 回复









