电瓶车充电器电路图 - 模拟电源 -
根据电动自行车铅酸蓄电池的特点,当其为36V/12AH时,采用限压恒流充电方式,初始充电电流最大不宜超过3A。也就是说,充电器输出最大达到43V/3A/129W,已经可满足。在充电过程中,充电电流还将逐渐降低。以目前开关电源技术和开关管生产水平而言,单端开关稳压器输出功率的极限值已提高到180W,甚至更大。输出功率为150W以下的单端它激式开关稳压器,其可靠性已达到极高的程度。MOS FET开关管的应用,成功地解决了开关管二次击穿的难题,使开关电源的可靠性更上一层楼。
目前,应用最广的、也是最早的可直接驱动MOS FET开关管的单端驱动器为MC3842。MC3842在稳定输出电压的同时,还具有负载电流控制功能,因而常称其为电流控制型开关电源驱动器,无疑用于充电器此功能具有独特的优势,只用极少的外围元件即可实现恒压输出,同时还能控制充电电流。尤其是MC3842可直接驱动MOS FET管的特点,可以使充电器的可靠性大幅提高。由于MC3842的应用极广,本文只介绍其特点。
MC3842为双列8脚单端输出的它激式开关电源驱动集成电路,其内部功能包括:基准电压稳压器、误差放大器、脉冲宽度比较器、锁存器、振荡器、脉宽调制器(PWM)、脉冲输出驱动级等等。MC3842的同类产品较多,其中可互换的有UC3842、IR3842N、SG3842、CM3842(国产)、LM3842等。MC3842内部方框图见图1。其特点如下:
单端PWM脉冲输出,输出驱动电流为200mA,峰值电流可达1A。
启动电压大于16V,启动电流仅1mA即可进入工作状态。进入工作状态后,工作电压在10~34V之间,负载电流为15mA。超过正常工作电压,开关电源进入欠电压或过电压保护状态,此时集成电路无驱动脉冲输出。
内设5V/50mA基准电压源,经2:1分压作为取样基准电压。
输出的驱动脉冲既可驱动双极型晶体管,也可驱动MOS场效应管。若驱动双极型晶体管,宜在开关管的基极接入RC截止加速电路,同时将振荡器的频率限制在40kHz以下。若驱动MOS场效应管,振荡频率由外接RC电路设定,工作频率最高可达500kHz。
内设过流保护输入(第3脚)和误差放大输入(第1脚)两个脉冲调制(PWM)控制端。误差放大器输入端构成主脉宽调制(PWM)控制系统,过流检测输入可对脉冲进行逐个控制,直接控制每个周期的脉宽,使输出电压调整率达到0.01%/V。如果第3脚电压大于1V或第1脚电压小于1V,脉宽调制比较器输出高电平使锁存器复位,直到下一个脉冲到来时才重新置位。如果利用第1、3脚的电平关系,在外电路控制锁存器的开/闭,使锁存器每个周期只输出一次触发脉冲,无疑使电路的抗干扰性增强,开关管不会误触发,可靠性将得以提高。
内部振荡器的频率由第4、8脚外接电阻和电容器设定。同时,内部基准电压通过第4脚引入外同步。第4、8脚外接电阻、电容器构成定时电路,电容器的充/放电过程构成一个振荡周期。当电阻的设定值大于5kΩ时,电容器的充电时间远大于放电时间,其振荡频率可根据公式近似得出:f=1/Tc=1/0.55RC=1.8/RC。
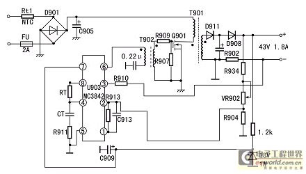
由MC3842组成的输出功率可达120W的铅酸蓄电池充电器如图2所示。该充电器中只有开关频率部分为热地,MC3842组成的驱动控制系统和开关电源输出充电部分均为冷地,两种接地电路由输入、输出变压器进行隔离,变压器不仅结构简单,而且很容易实现初次级交流2000V的抗电强度。该充电器输出端电压设定为43V/1.8A,如有需要可将电流调定为3A,用于对容量较大的铅酸蓄电池充电(如用于对容量为30AH的蓄电池充电)。
市电输入经桥式整流后,形成约300V直流电压,因而对此整流滤波电路的要求与通常有所不同。对蓄电池充电器来说,桥式整流的100Hz脉动电流没必要滤除干净,严格说100Hz的脉动电流对蓄电池充电不仅无害,反而有利,在一定程度上可起到脉冲充电的效果,使充电过程中蓄电池的化学反应有缓冲的机会,防止连续大电流充电形成的极板硫化现象。虽然1.8A的初始充电电流大于蓄电池额定容量C的1/10,间歇的大电流也使蓄电池的温升得以缓解。因此,该滤波电路的C905选用47μF/400V的电解电容器,其作用不足以使整流器120W的负载中纹波滤除干净,而只降低整流电源的输出阻抗,以减小开关电路脉冲在供电电路中的损耗。C905的容量减小,使得该整流器在满负载时输出电压降低为280V左右。
U903按MC3842的典型应用电路作为单端输出驱动器,其各引脚作用及外围元件选择原则如下(参见图1、图2)。

第1脚为内部误差放大器输出端。误差电压在IC内部经D1、D2电平移位,R1、R2分压后,送入电流控制比较器的反向输入端,控制PWM锁存器。当1脚为低电平时,锁存器复位,关闭驱动脉冲输出,直到下一个振荡周期开始才重新置位,恢复脉冲输出。外电路接入R913(10kΩ)、C913(0.1μF),用以校正放大器频率和相位特性。
第2脚内部误差放大器反相输入端。充电器正常充电时,最高输出电压为43V。外电路由R934(16kΩ)、VR902(470Ω)、R904(1kΩ)分压后,得到2.5V的取样电压,与误差放大器同相输入端的2.5V基准电压比较,检出差值,通过输出脉冲占空比的控制使输出电压限定在43V。在调整此电压时,可使充电器空载。调整VR902,可使正负输出端电压为43V。
第3脚为充电电流控制端。在第2脚设定的输出电压范围内,通过R902对充电电流进行控制,第3脚的动作阈值为1V,在R902压降1V以内,通过内部比较器控制输出电压变化,实现恒流充电。恒流值为1.8A,R902选用0.56Ω/3W。在充电电压被限定为43V时,可通过输出电压调整充电电流为恒定的1.75A~1.8A。蓄电池充满电,端电压≥43V,隔离二极管D908截止,R902中无电流,第3脚电压为0V,恒流控制无效,由第2脚取样电压控制充电电压不超过43V。此时若充满电,在未断电的情况下,将形成43V电压的涓流充电,使蓄电池电压保持在43V。为了防止过充电,36V铅酸蓄电池的此电压上限不宜使电池单元电压超过2.38V。该电路虽为蓄电池取样,实际上也限制了输出电压,如输出电压超过蓄电池电压0.6V,蓄电池电压也随之升高,送入电压取样电路使之降低。
第4脚外接振荡器定时元件,CT为2200pF,RT为27kΩ,R911为10Ω。该例中考虑到高频磁芯购买困难,将频率设定为30kHz左右。R911用于外同步,该电路中可不用。
第5脚为共地端。
第6脚为驱动脉冲输出端。为了实现与市电隔离,由T902驱动开关管。T902可用5×5mm磁芯,初次级绕组各用0.21mm漆包线绕20匝,绕组间用2×0.05mm聚脂薄膜绝缘。R909为100Ω,R907为10kΩ。如果Q901内部栅源极无保护二极管,可在外电路并入一只10~15V稳压管。
第7脚为供电端。为了省去独立供电电路,该电路中由蓄电池端电压降压供电,供电电压为18V。当待充蓄电池接入时,最低电压在32.4V~35V之间,接入18V稳压管均可得到18V的稳定电压。滤波电容器C909为100μF。
第8脚为5V基准电压输出端,同时在IC内部经R3、R4分压为2.5V,作为误差检测基准电压。
充电器的脉冲变压器T901可用市售芯柱圆形、直径 12mm的磁芯(芯柱对接处已设有1mm的气隙)。初级绕组用0.64mm高强度漆包线绕82匝,次级绕组用0.64mm高强度漆包线双线并绕50匝。初次级之间需垫入3层聚脂薄膜。
该充电器的控制驱动系统和次级充电系统均与市电隔离,且MC3842由待充蓄电池电压供电,无产生超压、过流的可能,而T901次级仅有的几只元器件,只要选择合格,击穿的可能性也几乎为零,因此其可靠性极高。此部分的二极管D911可选择共阴或共阳极,将肖特基二极管并联应用。D908可选用额定电流5A的普通二极管。次级整流电路滤波电容器选用220μF已足够,以使初始充电电流较大时具有一定的纹波,而起到脉冲充电的作用。
该充电器电路极为简单,然而可靠性却较高,其原因是:MC3842属逐周控制振荡器,在开关管的每个导通周期进行电压和电流的控制,一旦负载过流,D911漏电击穿;若蓄电池端子短路,第3脚电压必将高于1V,驱动脉冲将立即停止输出;若第2脚取样电压由于输出电压升高超过2.5V,则使第1脚电压低于1V,驱动脉冲也将被关断。多年来,MC3942被广泛用于电脑显示器开关电源驱动器,无论任何情况下(其本身损坏或外围元件故障),都不会引起输出电压升高,只是无输出或输出电压降低,此特点使开关电源的负载电路极其安全。在该充电器中MC3842及其外电路都与市电输入部分无关,加之用蓄电池电压经降压、稳压后对其供电,使其故障率几乎为零。
该充电器中唯一与市电输入有关的电路是T901初级和T902次级之间的开关电路,常见开关管损坏的原因无非两方面:一是采用双极型开关管时,由于温度升高导致热击穿。这点对Q901的负温度系数特性来说是不存在的,场效应管的漏源极导通的电阻特性本身具有平衡其导通电流的能力。此外,由于开关管的反压过高,当开关管截止时,反向脉冲的尖峰极易击穿开关管。为此,该电路中通过减小C905的容量,以在开关管导通的大电流状态下适当降低整流电压。二是采用中心柱为圆型的铁氧体磁芯,其漏感相对小于矩形截面磁芯,而且气隙预留于中心柱,而不在两侧旁柱上,进一步减小了漏感。在此条件下选用VDS较高的开关管是比较安全的。图2中Q901为2SK1539,其VDS为900V,IDS为10A,功率为150W。也可以用规格近似的其它型号MOS FET管代用。如果担心尖峰脉冲击穿开关管,可以在T901的初级接入通常的C、D、R吸收回路。由于该充电器的初始充电电流、最高充电电压设计均在较低值,且充满电后涓流充电电流极小,基本可以认为是定时充电。如一只12A时的铅酸蓄电池,7小时即可充满电,且充满电后,是否断电对蓄电池、充电器影响均极小。试用中,晚上8点接入电源充电,第二天早7点断电,手摸蓄电池、充电器的外壳温度均未超过室温。
查看评论 回复









