基于LTR3741大功率20A降压电源控制方案 - 模拟电源 -
Linear 公司的LTR3741是大功率恒流恒压20A降压电源控制器,输入电压VIN从6V到36V,输出电压高达VIN-2V,稳压精度1.5%,稳流精度±6%,效率高达94%,主要应用在通用工业领域,超电容充电,恒压或恒流源。本文介绍LTR3741主要特性,方框图,以及典型应用电路,包括10V/20A恒压恒流降压转换器电路图,20A超电容充电器电路图,20A LED驱动器电路图以及10A单个锂离子电池充电器电路图等。
LT3741-High Power, Constant Current, Constant Voltage, Step-Down Controller
The LTR3741 is a fixed frequency synchronous step-down DC/DC controller designed to accurately regulate the output current at up to 20A. The average current-mode controller will maintain inductor current regulation over a wide output voltage range of 0V to (VIN – 2V). The regulated current is set by an analog voltage on the CTRL pins and an external sense resistor. Due to its unique topology, the LT3741 is capable of sourcing and sinking current. The regulated voltage and overvoltage protection are set with a voltage divider from the output to the FB pin. Soft-Start is provided to allow a gradual increase in the regulated current during startup. The switching frequency is programmable from 200kHz to 1MHz through an external resistor on the RT pin or through the use of the SYNC pin and an external clock signal.
Additional Features include an accurate external reference voltage for use with the CTRL pins, an accurate UVLO/EN pin that allows for programmable UVLO hysteresis, and thermal shutdown.
LTR3741主要特性:
Control Pin Provides Accurate Control of Regulated Output Current
1.5% Voltage Regulation Accuracy
±6% Current Regulation Accuracy
6V to 36V Input Voltage Range
Wide Output Voltage Range Up to (VIN – 2V)
Average Current Mode Control
<1μA Shutdown Current
Up to 94% Efficiency
Additional Pin for Thermal Control of Load Current
Thermally Enhanced 4mmx 4mm QFN and 20-Pin FE Package
LTR3741应用:
General Purpose Industrial
Super-Cap Charging
Applications Needing Extreme Short-Circuit Protection and/or Accurate Output Current Limit
Constant Current or Constant Voltage Source
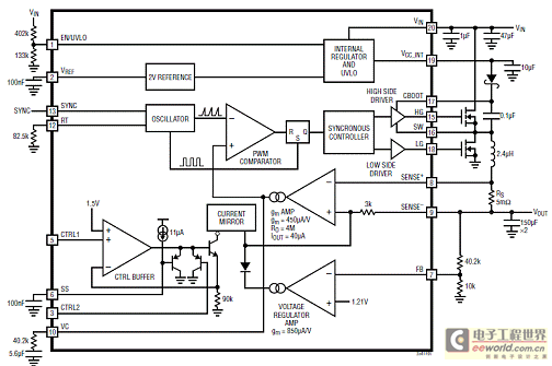
图1。LTR3741方框图
图2。LTR3741 10V/20A恒压恒流降压转换器电路图
图3。LTR3741 5V稳压输出的20A超电容充电器电路图
图4。LTR3741 20A LED驱动器电路图
图5。LTR3741 10A单个锂离子电池充电器电路图
查看评论 回复









