基于MAX17014的低成本LCD TV电源解决方案 - 模拟电源 -
Maxim 公司的MAX17014是低成本多输出的LCD TV电源控制器,能从12V中产生TFT-LCD TV和监视器中所需要的电压,包括降压和升压稳压器,正和负电荷泵,两个运算放大器,以及Dual Mode逻辑控制高压控制区块。MAX17014输入电压从8V到16。5V,可调整的输出电压低到1.25V,精度1%,内置20V/3.3A的110毫欧姆的N-MOSFET,主要用于LCD TV屏和LCD监视器屏。本文介绍MAX17014主要特性,方框图,正和负电荷泵稳压器方框图,简化工作电路图以及典型工作电路图和所用的元件列表。
MAX17014:Low-Cost Multiple-Output Power Supply for LCD TVs
The MAX17014 multiple-output power-supply controller generates all the supply rails for thin-film transistor (TFT) liquid-crystal display (LCD) panels in TVs and monitors operating from a regulated 12V input. It includes a step-down and a step-up regulator, a positive and a negative charge pump, two operational amplifiers, and a Dual Mode logic-controlled highvoltage switch control block. The MAX17014 can operate from 8V to 16.5V input voltages and is optimized for LCD TV panel and LCD monitor applications running directly from 12V supplies.
The step-up and step-down regulators feature internal power MOSFETs and high-frequency operation allowing the use of small inductors and capacitors, resulting in a compact solution. Both switching regulators use fixed-frequency current-mode control architectures, providing fast load-transient response and easy compensation.
A current-limit function for internal switches and output-fault shutdown protect the step-up and step-down power supplies against fault conditions. The MAX17014 provides soft-start functions to limit inrush current during startup. The MAX17014 provides adjustable power-up timing.
The positive and negative charge-pump regulators provide TFT gate driver supply voltages. Both output voltages can be adjusted with external resistive voltage-dividers. The switch control block allows the manipulation of the positive TFT gate driver voltage.
The MAX17014 includes two high-current operational amplifiers designed to drive the LCD backplane (VCOM). The amplifier features high output current (±150mA), fast slew rate (100V/μs), wide bandwidth (20MHz), and rail-to-rail inputs and outputs. A series p-channel MOSFET is integrated to sequence power to AVDD after the MAX17014 has proceeded through normal startup, and provides True Shutdown.
The MAX17014 is available in a small (7mm x 7mm), low-profile (0.8mm), 48-pin thin QFN package and operates over a -40℃ to +85℃ temperature range.
MAX17014主要特性:
_ Optimized for 10.8V to 13.2V Input Supply
_ 8V to 16.5V Input Supply Range
_ Selectable Frequency (600kHz/1.2MHz)
_ Current-Mode Step-Up Regulator
Built-In 20V, 3.3A, 110mohm n-Channel MOSFET
High-Accuracy Output Voltage (1%)
True Shutdown
Fast Load-Transient Response
High Efficiency
3ms Internal Soft-Start
_ Current-Mode Step-Down Regulator
Built-In 20V, 2.5A, 120m n-Channel MOSFET
Fast Load-Transient Response
Adjustable Output Voltage Down to 1.25V
Skip Mode at Light Load
High Efficiency
3ms Internal Soft-Start
_ Adjustable Positive and Negative Charge-Pump Regulators
_ Soft-Start and Timer-Delay Fault Latch for All Outputs
_ Logic-Controlled High-Voltage Integrated Switches with Adjustable Delay
_ Two High-Speed Operational Amplifiers
±150mA Short-Circuit Current
100V/μs Slew Rate
20MHz, -3dB Bandwidth
_ 120m p-Channel FET for AVDD Sequencing
_ Input Undervoltage Lockout and Thermal-Overload Protection
_ 48-Pin, 7mm x 7mm Thin QFN Package
MAX17014应用:
LCD TV Panels
LCD Monitor Panels
图1。MAX17014功能方框图
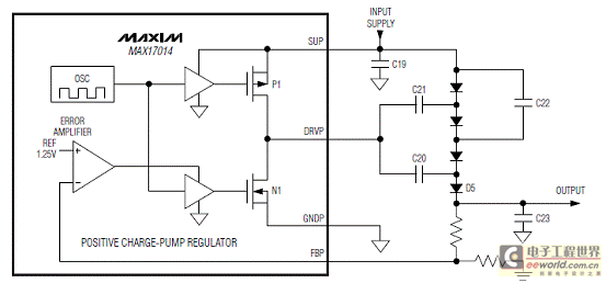
图2。MAX17014正电荷泵稳压器方框图
图3。MAX17014负电荷泵稳压器方框图
图4。MAX17014的开关控制方框图
MAX17014 is a complete power-supply system for TFT-LCD panels in monitors and TVs. The circuit generates论a +3.3V logic supply, a +16V source driver supply, a +34.5V positive gate driver supply, and a -6V negative gate driver supply from a 12V ±10% input supply.
图5。MAX17014典型工作电路图
典型工作电路图中的元件列表:

图6。MAX17014简化工作电路图
查看评论 回复









