电磁兼容性的设计及其测量 -
来源: 网络用户发布,如有版权联系网管删除 2018-08-07
[导读]1、主要技术参数电磁兼容性的设计是一项复杂的系统工程。首先要学习并掌握有关标准及规范,然后参照实际电磁环境来提出具体的要求,进而制定技术和工艺的实施方案。在设计电子仪器、设备时。应重点考虑电路设计、隔离
1、主要技术参数
本文引用地址: http://www.21ic.com/app/eda/201203/108386.htm
电磁兼容性的设计是一项复杂的系统工程。首先要学习并掌握有关标准及规范,然后参照实际电磁环境来提出具体的要求,进而制定技术和工艺的实施方案。在设计电子仪器、设备时。应重点考虑电路设计、隔离退耦、滤波、接地、屏蔽以及射频资源的分配等问题。举例说明,设计电路时宜选噪声高、抗干扰能力强的CMOS电路来代替TTL电路,用无解点的可视具体情况选用低通滤波器、高通滤波器或有源滤波器。利用隔离变压器或光耦合器可实现信号隔离及阻抗变换。选用电磁兼容性良好的VXI总线仪器系统来构成测试系统。

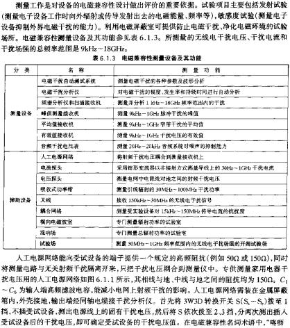
2、电磁兼容性的测量


查看评论 回复
"电磁兼容性的设计及其测量 -"的相关文章
- 上一篇:MRON可编程控制器与8031的通讯 -
- 下一篇:Protel各层定义对照图 -









