模拟PWM发生器设计电路图:5V 500kHz PWM输出-模拟电子-
来源: 网络用户发布,如有版权联系网管删除 2020-05-05
描述
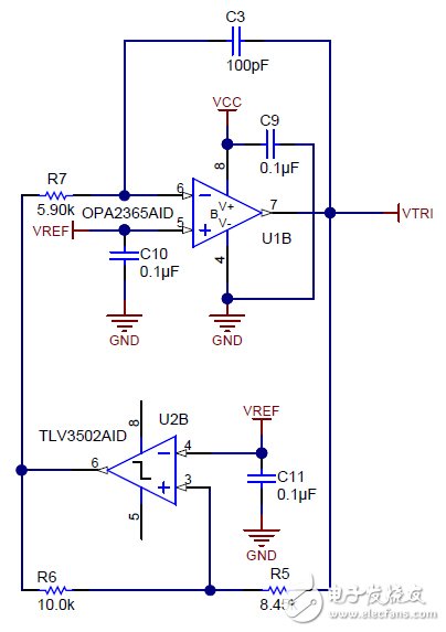
此验证设计利用三角波发生器和比较器来生成脉宽调制 (PWM) 波形,这种波形的占空比与输入电压成反比。运算放大器和比较器生成三角波形,随后该波形将传递到比较器的一个输入。通过将输入电压传递到其他比较器输入,将生成 PWM 波形。PWM 波形对错误放大器的负反馈用于确保输出的高精度和线性。此设计中运用了 OPA2365 运算放大器、TLV3502 比较器和 REF3325 基准进行构建。
特性
利用三角波发生器和比较器来生成 PWM 波形
单电源解决方案
-2V 至 2V 输入,直流耦合
5V,500kHz PWM 输出
0.22% 测量增益误差
0.108% 测量偏压误差
原理图/方框图



查看评论 回复









